Add New Lines Using the Purchasing Documents Open Interface (PDOI) MOD API
Agencies may interface awards and award modifications to Oracle CLM from a different system during upgrade or migration or on a periodic basis. This release extends the PDOI Modification API to support the addition of new lines with the following scope:
- Support addition of multiple contract line item numbers (CLINs) with one line having one schedule and one distribution scenario without a backing requisition reference
- Support quantity, amount based (service), and fixed price (service) lines
- Support TAS or BETC for a new line
- Support Project Organization Expenditure Task (POET) for a new line
- Support complex pricing for a new line
- Support automatic approvals only
Prior to Release 12.2.15, agencies could interface only awards and changes to existing lines on approved awards through modifications.
The following restrictions apply to the API:
- SGD (System Generated Description) is not generated.
- Multiple schedules and multiple distributions for a single line or schedule cannot be created.
- Oracle E-Business Tax (eBTax) functionality and foreign currency are not supported.
- Multiple modifications for a single document using Batch ID cannot be create
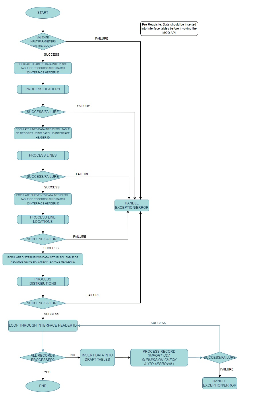
Process flow in the API:
To create modifications, the PO_PDOI_MOD_PVT.create_award_mod API uses the following process:

MOD API Flow Chart
The MOD API performs the following tasks:
- Retrieves data from the interface tables using the provided BATCH_ID as an input.
- Processes all header interface records related to the BATCH_ID, and adds all successful records to a collection variable.
- Processes all line interface records for the BATCH_ID that correspond to the successful header records, and adds all successful records to a separate collection variable.
- Processes all line location interface records for the BATCH_ID that correspond to the successful header and line records, and adds all successful results to a collection variable.
- Processes all distribution interface records for the BATCH_ID that relate to successful header, line, and line location records, collecting all successful entries into a collection variable.
- Processes at each entity level, which involves pre-validation, deriving additional data based on the available data at the interface level, defaulting any required data from system parameters, and performing data validation.
- After completing processing at each entity level for the specified BATCH_ID, inserts the data into the appropriate draft tables by iterating through each interface header ID to handle each modification individually.
- Generates the modification number.
- Imports and copies the UDAs.
- Performs submission checks.
- Initiates the workflow for modification approval.
Steps to Enable
You don't need to do anything to enable this feature.
Tips And Considerations
Input Parameters:
- p_calling_module: If you set this value to 'MOD_API', then the generation of SGD and PDF will be skipped.
- p_interface_batch_id: This parameter is conditionally mandatory depending on the value of p_interface_header_id. You must provide either this field or p_interface_header_id, but not both.
- p_interface_header_id: This parameter is conditionally mandatory depending on the value of p_interface_batch_id. You must provide either this field or p_interface_batch_id, but not both.
Output Parameters:
- x_return_status: This parameter will return 'FND_API.G_RET_STS_UNEXP_ERROR' (i.e., 'E') if an error occurs, or 'FND_API.G_RET_STS_SUCCESS' (i.e., 'S') if the modification creation process completes successfully.
Key Resources
Oracle Contract Lifecycle Management for Public Sector Implementation Guide
- Chapter: Extensibility for Implementers
- Topic: Creating Modifications Using a Procedure