Data Model Overview of Business Process Weaver
There are four groups of tables within Business Process Weaver.
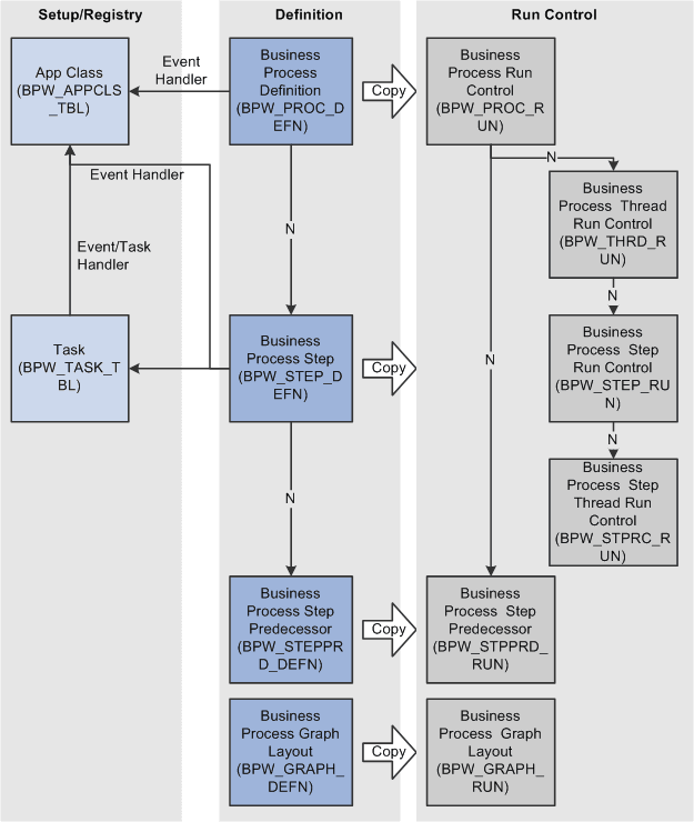
This diagram illustrates the BPW core model tables (1 of 2):

This diagram illustrates the BPW core model tables (2 of 2):

There are four groups of tables within Business Process Weaver.
This diagram illustrates the BPW core model tables (1 of 2):

This diagram illustrates the BPW core model tables (2 of 2):
