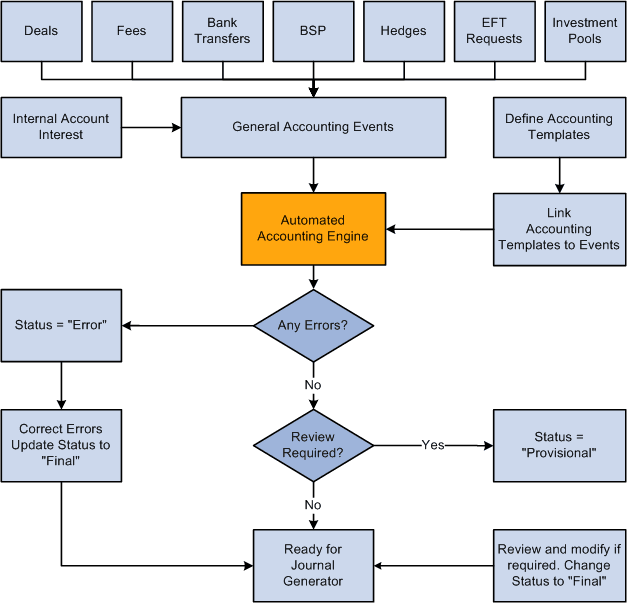
Accounting Events
An accounting event describes an event in the treasury business process that triggers the construction of a pending accounting build.
Oracle delivers the following treasury accounting event types with the system:
-
Deal transactions.
-
Facility, deal, wire, and letter of credit fees.
-
Bank transfers.
-
Bank statement processing transactions.
-
Hedges.
-
Electronic File Transfer (EFT) requests.
-
Internal account interest.
-
Investment pool transactions.
To automate accounting entries, you assign each accounting event type to a corresponding accounting template for all accounting events except bank transfers. Bank transfers do not have accounting templates because the accounting is derived from the bank and business unit of the bank. The template controls which ChartFields and monetary amounts to use in each accounting entry.
For treasury deals, you define the accounting event at the instrument level. You associate each instrument with various accounting events, depending on the instrument base type. In addition, you define each accounting event based on the accounting treatment (Held to Maturity, Available for Sale, Trading, or Other) and assign each accounting template to the appropriate accounting treatment. At deal entry, you select the appropriate accounting treatment. The system then automatically associates the appropriate accounting template, based on the accounting treatment of the instrument type.
The following diagram illustrates the process flow:
Process flow for treasury accounting from general accounting event to Journal Generator
