Generating Billing Invoices
This section discusses:
-
Bill processing for withholding and release transactions.
-
Managing over-release scenarios.
Bill Processing for Withholding and Release Transactions
Billing for withholding applicable contract lines consists of two steps:
-
Bill for transaction costs that have occurred against a contract line, and withhold a portion of those costs according to predefined terms and conditions.
-
Release amounts previously withheld from billed transactions costs and bill the customer for the released amount.
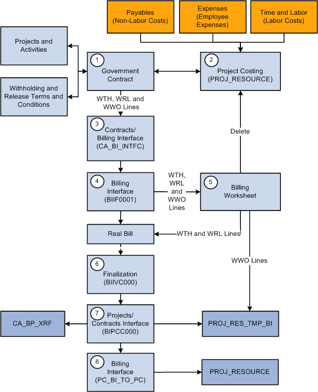
This process flow diagram illustrates the process flow associated with generating withholding and release billing.

The following steps describe the Contracts withholding and release billing process flow:
-
Before you can process withholding and release transactions, you must define withholding and release terms and conditions.
The projects and activities that you associate with your contract lines are used to identify the transactions that the system uses to calculate the inception to date costs. Inception to date costs are the basis for calculating withholding amounts.
-
The system calculates withholding amounts using the most current transaction data that is stored in the Project Transaction (PROJ_RESOURCE) table in PeopleSoft Project Costing.
This includes cost transactions associated with the projects and activities linked to the withholding applicable contract line, and any previously processed withholding and release rows.
Note:
To ensure that the withholding calculation process properly calculates the previous amounts withheld, it is important that you run the processes identified in this process flow diagram in the sequence indicated. Running the processes sequentially enables the system to update the Project Transactions tables with the processed withholding-related transaction rows before the next instance of the withholding calculations are run.
-
Run the Contracts/Billing Interface (CA_BI_INTFC) process to calculate withholding amounts and process release amounts.
This process selects only billing rows for contract lines associated to an as-incurred billing plan that is in Ready status. Release rows must also be in Ready status to be processed.
The Contracts/Billing Interface process performs the following tasks:
-
Examines the eligible transactions and calculates the ITD costs.
-
Calculates withholding amounts according to the withholding terms and conditions.
-
Performs currency conversion to convert any foreign transaction amounts to the contract currency.
-
Generates and inserts withholding (WTH), withholding release (WRL), and withholding write-off (WWO) rows and associated accounting distribution data into the Billing Interface Staging tables (PS_INTFC_BI).
-
-
The Billing Interface (BIIF0001) process passes the billable data to PeopleSoft Billing.
If the Pre-Approved check box on the billing plan is deselected, the billing interface process creates a temporary bill containing the withholding, withholding release and withholding write-off transaction rows to be approved or deleted using the billing worksheet.
If the Pre-Approved check box is selected on the billing plan, the Billing Interface creates a permanent bill containing the withholding and withholding release rows and passes the withholding write-off transaction rows to the Project Costing Project Resource Temporary Billing table (PROJ_RES_TMP_BI) to then be sent back to PeopleSoft Project Costing.
The Billing Interface process performs the following tasks:
-
Populates the Bill Header record with a temporary bill, to be approved or deleted using the Billing Worksheet page.
-
Populates the Bill Line record with the withholding (WTH), withholding release (WRL) and withholding write-off rows.
-
Populates the Bill Line Distribution Detail with the Contract Asset distribution data from the accounting rules.
-
-
Approve or delete billable rows, withholding (WTH), withholding release (WRL), and withholding write-off (WWO) rows using the billing worksheet.
Write-off rows are passed to the Project Resource Temporary table (PS_PROJ_RES_TMP_BI) with the analysis type of WWO and a PC_DISTRIB_STATUS of N (Not Distributed). Billing data that is approved is copied to a permanent bill in PeopleSoft Billing, assigned an invoice number, and updated to a RDY (Ready) status.
If you delete the withholding and release transactions from the billing worksheet, the system cancels the withholding rows and updates PeopleSoft Contracts and PeopleSoft Project Costing to reset the transaction statuses so that the withholding and release transactions can be processed the next time that the Contracts/Billing Interface process is run.
-
The billing finalization process (BIIVC001) performs a variety of tasks including, generating the invoice, including any summarized withholding bill lines on the invoice, setting the invoice date, calculating a due date, and updating the invoice status to INV (Invoiced).
-
After the invoice is finalized, you must run the Projects/Contracts Interface process (BIPCC000) .
This process performs the following tasks:
-
Updates the Project Resource Temporary tables (PS_PROJ_RES_TMP_BI) with withholding (WTH) and withholding release (WRL) rows, and a Billing Distribution Status (BI_DISTRIB_STATUS) of D (Distributed).
If manual adjustments are made to withholding or withholding release rows in PeopleSoft Billing, the Projects/Contracts Interface process also passes withholding adjustment (WAJ) rows and withholding release adjustment (WRJ) rows to the Project Resource Temporary tables to be passed to PeopleSoft Project Costing.
-
Updates the release status in the Contract Line Releases table to Complete for invoiced withholding release (WRL) bill lines.
-
Updates the Contracts Billing Cross Reference table (CA_BP_XREF) for the contract line billing plan with summarized bill data.
-
-
Run the Billing to Projects process (PC_BI_TO_PC) to update the Project Costing Project Transaction table (PROJ_RSOURCE) with the billed, withholding (WTH), withholding release (WRL), withholding write-off (WWO) rows, and billing distribution statuses from the Project Resource Temporary tables (PS_PROJ_RES_TMP_BI).
This data is used to calculate the withholding amounts and inception to date costs the next time that the withholding process is run.
If manual adjustments are made to withholding or withholding release rows, the resulting adjustment (WAJ or WRJ) rows are also passed to the Project Transactions table.
Managing Over-Release Scenarios
An over-release scenario occurs when more funds have or will be released than what was withheld to date for a specific contract line. Over release scenarios can occur for one of two reasons:
-
A change in withholding terms for a withholding applicable contract line is made that reduces the inception to date withholding amount after a release is requested or processed for that contract line.
-
A credit transaction is processed in the current billing cycle for a withholding applicable contract line after a release is requested or processed for that contract line.
When the Contracts/Billing Interface process (CA_BI_INTFC) runs, it calculates and compares the inception to date withholding and release amounts. If the release amount is greater then the withheld amount, then the system determines that an over-release scenario has occurred. In over-release scenarios, the Contracts/Billing Interface process prevents all billing (BIL), Withholding (WTH), withholding release (WRL) and withholding write-off (WWO) rows from being passed to the billing interface. The system updates the process run status on the Process Monitor to Success, but generates a warning message in the message log documenting the problem. Before you can continue processing billing and withholding data for the contract line, you must first correct the situation.
To correct an over-release scenario:
-
Review the message log generated by the Contracts/Billing Interface to determine the exact problem.
-
Navigate to the Withholding Terms page for the contract and contract line, and create a negative release row or adjust the amount of the existing ready release row such that the new inception to date released amount is not greater than the new inception to date withheld amount. This enables the transactions for this contract line to process successfully.
-
Rerun the Contracts/Billing Interface process for this specific contract line.