Understanding Actual and Average Costing in Manufacturing
With PeopleSoft Cost Management, you can manufacture an item by using any of the five cost methods: frozen standard, actual cost, perpetual average, retroactive perpetual average, or periodic average costing. Standard costing is based on the frozen standards that are established for each component plus the conversion costs and overhead conversions costs. The actual and average costing methods are based on the actual cost of the end item as it is placed in finished goods after production is complete. This section discusses how the actual cost of an end item is computed by PeopleSoft Cost Management.
As an item is built in the manufacturing process, the costs from components, conversion costs, and overhead conversion costs are accumulated in Work in Process (WIP). The end item's actual cost is the net cost in WIP for the production ID or production schedule. When the production ID is completed and closed for accounting and the items are put away into inventory, then the WIP costs are moved to finished goods. In other words, the net debit to WIP is the actual cost. For actual or average cost end items, the finished goods account is debited with the entire WIP costs, there is no variance, as there is in standard costing.
Actuals costs for a production ID or production schedule are computed as part of the Transaction Costing process that is within the Cost Accounting Creation run control. After the production ID is closed for accounting, the Transaction Costing process finishes debiting the unposted transactions and calculates the actual cost of the assembly items. Then the process clears WIP to finished goods for all cost books. The Transaction Costing process gathers up the actual costs that are recorded and posts the costs to the work in process costs (CE_ACTUAL_COST) table. Then, the Transaction Costing process posts the manufacturing costs from the CE_ACTUAL_COST table to the CM_ACTUAL_COSTB table. Production IDs that are closed for accounting can be reopened for changes; the actual cost calculations of the Transaction Costing process handles these changes.
It is important to understand what is added (debited) to WIP during the production process. This is based on the definition of the cost profiles for the end item and components.
Material Cost of Components
The material cost of an end item is determined by the cost profiles of the input items or components. Components having different cost profiles may be used in the manufacture of an end item. For example, component A is an actual cost profile item, component B is a perpetual average cost item, component C is a standard cost item, and the end item uses an actual cost profile. Therefore, the final cost is made up of the component costs using each of those different cost assumptions. The actual cost of component A is calculated and applied to the end item. The perpetual average cost of component B is calculated and applied to the end item. The frozen standard cost of component C is applied to the end item. If you want actual cost applied to all levels, define the cost profiles of all significant components as actual cost. For purposes of computing actual costs of production ID's, if any component items (make or buy) use an actual cost profile, then those final lower-level actual costs are necessary for computing a final actual cost at the next level. PeopleSoft provides the actual cost inquiry to display production IDs with unfinalized costs as well as the dependencies that are underneath each level.
Component consumption transactions occur as component items are issued from inventory. These issues are recorded in TRANSACTION_INV in the transaction groups; 021 Receipts from Production, 230 Component Consumption, 221 Route to Production Kit, 222 Waste Completion, and 223 Component/Output Transfers. The production ID and the operation sequence of the consumption are recorded to TRANSACTION_INV. The inventory issue transaction is triggered by recording completions. In general, these component issues credit raw material inventory and debit WIP.
Labor and Machine Conversion Costs
Define on the Cost Profile-Manufacturing page for the make item, how labor and machine costs are calculated. You can use the costing conversion rates that are established on the Conversion Rates page (defined by cost type and cost version used) or the rates can be entered by crew on the Crew Actual Cost page (defined by business unit). For time, choose between the times that are established for the item routing or the actual time per production ID that is entered on the Record Actual Hours page.
Conversion costs occur as operations are completed and are recorded in the SF_EARNCONCOST table. As operation sequences are completed, the transaction group 640–Actual Labor Costs records an accounting entry with a credit to an earned labor account and a debit to WIP. Also, the transaction group 645–Actual Machine Costs records an accounting entry with a credit to an earned machine account and debits to WIP.
Conversion Overhead Costs
Overhead costs for production, such as depreciation, electricity, rent, and insurance, are calculated and applied to a manufactured item based on the production overhead codes that are applied to the item routing and the applicable conversion overhead rates (defined by cost type and cost version that is used). Overhead costs are applied the same way for standard, actual, and average costing methods.
Conversion costs occur as operations are completed and are recorded in CE_ACTUAL_COST and SF_EARNCONCOST tables. The transaction group 630 (Overhead) records an accounting entry to debit WIP and credit a manufacturing overhead cost absorption account.
Subcontracted Costs
Costs for subcontract services are quoted as standard costs on the routing, as quoted costs on the purchase order, and finally as vouchered costs from PeopleSoft Payables. The transaction group 664 (Subcontracted Costs) records the variance between the subcontracted costs on the purchase order and the actual subcontracted costs on the voucher. The accounting entry debits WIP and credits an accrued liability account. This transaction group is used only for actual or average cost items.
Costing Co-Products
If a single manufacturing process generates multiple items, you can allocate the batch cost across the primary and co-products to determine the per unit cost of each end item. Primary and co-products can have different costing methods; for example, the primary product could use the actual cost method while one co-product uses the standard cost method and another co-product uses actual cost. When the primary product uses the actual cost method, then the Cost Accounting Creation process, with the Calculate Actual Prdn Costs check box selected, computes the actual cost of the entire manufacturing process based on the primary product. The choices made for the primary product on the Cost Profiles-Manufacturing page for calculation of labor and machine costs are used. When the cost of the production order is completed, the cost is allocated to the co-products. If all products are using actual or average costing, then the system calculates a co-product's cost by multiplying the total cost of the batch (including the recycle and waste by-product costs) by the cost percentage for the co-product (as specified on the BOM Maintenance - Outputs page), then dividing by the expected output quantity of the co-product.
However, if one or more of the co-products uses the standard cost method, then their cost is derived from the Cost Rollup and Cost Update/Revalue processes for that co-product's item ID. Based on the cost percentages on the BOM Maintenance - Outputs page, the Cost Accounting Creation process re-weights the output cost percentages and divides the costs from the primary product among the primary and co-products that are not using standard costing. For example, assume a production ID has this breakdown:
| Item ID | Output Type | Output Cost Percentage | Cost Method |
|---|---|---|---|
|
10001 |
primary product |
60 |
actual |
|
10002 |
co-product |
20 |
actual |
|
10003 |
co-product |
20 |
standard |
The Production ID costs from the Cost Accounting Creation process are allocated:
| Item ID | Applied Output Cost Percentage |
|---|---|
|
10001 |
75 percent (60/80) |
|
10002 |
25 percent (20/80) |
|
10003 |
None, cost derived from standard cost for this item. |
If the total cost of production is 100.00 EUR and 2 units of each item are produced, then:
| Item ID | Applied Cost |
|---|---|
|
10001 |
60.00 (total cost of production less standard costs, multiplied by the applied output cost percentage: ) 100.00–20.00=80.00 x 75% |
|
10002 |
20.00 (total cost of production less standard costs, multiplied by the applied output cost percentage: ) 100.00–20.00=80.00 x 25% |
|
10003 |
20.00 (the standard cost of item 10003 is 10/unit and 2 units were produced). |
Costing By-Products
By-products can be of two types, recycle and waste.
| Term | Definition |
|---|---|
|
Recycled By-Products |
The system calculates cost relief for recycled by-products by multiplying the quantity and the cost of the by-product. This cost relief is subtracted from the lower level costs; the system treats recycled by-products as a negative cost because they can be used as an input to another process. The cost that is used is determined by the purchase cost as specified for the cost type that is defined on the Inventory Definition-Business Unit Books page for the item's business unit. If the make (end) item is actual or average costed and a recycled by-product is produced, then the Cost Accounting Creation process uses the transaction group 021–Receipts from Production when the production is closed to accounting to credit WIP and debit the finished goods inventory account. |
|
Waste By-Products |
The system treats waste by-products as positive or zero cost: they either add to the cost of the product, such as the cost of disposing it, or have no associated cost. The system determines the cost that is used for waste by-products by multiplying the quantity and the cost of the waste by-product. This cost is added to the material costs. If the make (end) item is actual or average costed and a waste by-product is produced, then the Cost Accounting Creation process uses the transaction group 622–Actual Waste Cost when the production is closed to accounting to credit an expense account, such as waste disposal liability, and debit the finished goods inventory account. Note: A recycled by-product must have the same cost element (with a cost category of material) as another component or waste by-product, or the item is not costed. This reduces the chance of a material element producing a negative value. If the cost element becomes negative, because of a recycle by-product cost relief, the system does not cost the item and an error message is generated. Errors can be viewed through the Pending Transactions inquiry page or the Message Log page. |
By-products are valued by using net realizable value, therefore a frozen standard cost must exist for each by-product. Create the frozen standard cost by cost type and cost version by using the Cost Rollup process.
Scrap and Rejected Costs
If the make (end) item is actual or average costed and scrap is produced, then scrap costs are included in the cost of the successfully produced end items.
Costing Partial Receipts From Manufacturing
Partial receipts occur when part of a production run is completed and put away into inventory but the production ID is not yet completed and closed for accounting. All production costs are not yet recorded and are not available for actual cost computation. Therefore, any depletions from inventory that ship these partial receipts do not have an actual final receipt cost to use.
If the Cost Accounting Creation process is set for midperiod mode and the item's cost profile selects the wait for final costs option, then the partial receipts and partial depletions wait to be costed. The system simply waits for the production ID to be completed and closed for accounting to cost. If both midperiod mode and wait for final cost are not selected, then the partial receipts and partial depletions are costed using estimates based on the partial putaway cost option on the Cost Profile-Manufacturing page. Once production is complete for this production ID and lower level production IDs and the proper actual costs can be computed into CE_ACTUAL_COST and CE_ACTUAL_COST, an adjustment is made to CM_ACTUAL_COSTB to reflect the actual cost and inactivate the previously estimated cost.
The transaction group 651 is used when a user enters a cost adjustment manually. Cost adjustments made by the user will override adjustments from system calculations and any system generated transactions. The transaction group records a credit or debit to clear WIP with a credit or debit to an actual cost writeoff account.
Manufacturing Average Cost Updates
Average costs are calculated for putaways. As new cost information on putaways becomes known, the average cost is updated to the extent the new costs are different than the previous costs used in the average cost calculations. Transaction group 601 (Weighted Average Update Production Variance) accounts for average cost updates due to new cost information on receipts from manufacturing, usually when the estimated manufacturing cost from partial receipts from WIP are updated to a finalized manufacturing cost once the production order or production schedule is complete. For example, if there are three putaways with 1 unit each at an original estimated cost of 1 each and the new cost information revises the cost to 1.25 each on the first, .75 on the second, and 1.25 on the third, then for the three units the average cost needs to be increased by a net .25 per unit. The average cost is updated and transaction group 601 is designed to account for that change in the average by debiting finished goods inventory and crediting WIP for .75 (3 x 0.25).
Manufacturing Average Cost Writeoffs
When the average cost of the item needs to be updated, due to new cost information on receipts from manufacturing, but there is not enough quantity currently in stock to absorb the updated costs, then the excess is written off using transaction group 605 (Weighted Average Update Production Writeoffs). Using the example above in the transaction group 601 description, if at the time of the adjustment, there are only 2 units still on hand (1 unit was shipped already), the average cost adjustment is only done to the extent of the 2 units: 601 debiting finished goods inventory and crediting WIP for .50 (2 x 0.25). Then the transaction group 605 is used to debit an average cost writeoff account and credit WIP for the remaining cost of 0.25 (1 x 0.25). The 605 transaction does not attempt to match individual putaways; if 1 unit had shipped but another unit had been received from another production order then the 601 adjustment applies to the 3 that are on-hand inventory and there is no 605 transaction. The objective of both 601 and 605 is to always clear work in process such that all the input costs are relieved to a net of zero once the production is complete.
Actual or Average Cost Components With Standard Cost End Items
When the output(s) are all standard cost items, the standard cost of the inputs are used to compute the standard cost of the outputs. However, although the inputs to standard cost end items will have standard costs themselves, the input items can still use any cost profile for accounting purposes. As components are depleted, the cost on the depletion becomes part of the actual cost of the output items. When the output item is standard, the transaction group 661 (Actual Cost Variance) relieves WIP for the difference between the actual cost of the component consumption transaction and the standard cost of the component(s) which were used to build up the standard cost of the end item. This transaction group is used to credit or debit WIP to clear it out and the offset is posted to a period variances account.
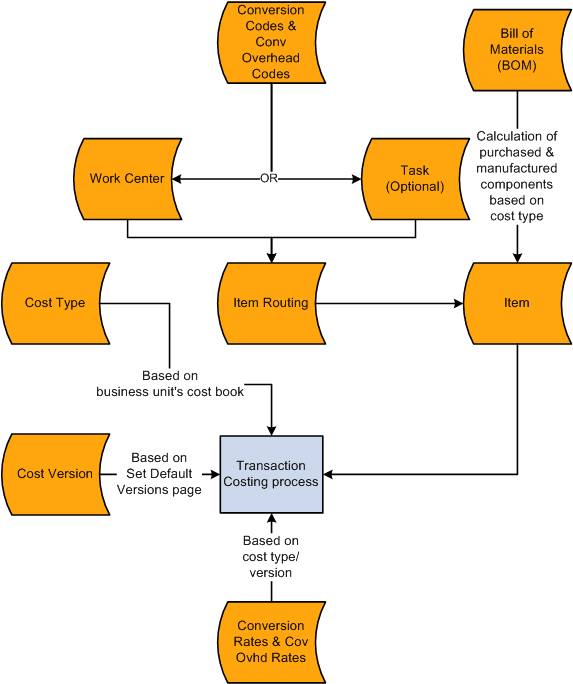
Working with Cost Types and Cost Versions
The Transaction Costing process within the Cost Accounting Creation process determines which conversion rates, overhead conversion rates, and additional costs to use based on the cost type and cost version of the production ID. The cost type is applied to the production ID because the cost book in the Inventory business unit definition has a cost type and appears by default on the Business Unit Item Definition page for the manufactured item. The cost version is defined by the inventory business unit and cost book by using the Set Default Versions page. By defining the cost type and cost version by a combination of inventory business unit and cost book, the system enables you to vary the rates used by various cost books. Cost books can have different cost conversion rates, calculation approaches, and update cycles for planning, budgeting, and actual books.
This diagram illustrates how actual costs from production are gathered by the Transaction Costing process. The process uses the BOM and routing of the item along with the rates determined by the cost type and cost version.
