Using Costing Flow Diagrams
This diagram illustrates how the Transaction Costing process (within the Cost Accounting Creation process) calculates the cost of each inventory transaction.

The Transaction Costing process:
-
Expands the inventory transactions in TRANSACTION_INV into the PeopleSoft Cost Management CM_TRANSACTION table adding a separate row for each business unit and cost book combination. Interunit transactions are expanded for compound accounting entries and stored in the CM_INTRANSIT record. Shipment on Behalf of transactions are stored in the CM_SHIPONBEHALF and CM_SHIPONB_BOOK tables. Interunit Expensed Issue Returns are stored in the TRANS_INV_CM table. For interunit transfers, interunit expensed issues, and shipment on behalf of transactions, the IN_DEMAND_TPRC table is used in combination with the TRANSACTION_INV table.
-
Places putaway transactions into CM_RECEIPTS and dummy deplete rows in CM_DEPLETE to complete the join for CM_ONHAND_VW.
-
Inserts all cost adjustments from PeopleSoft Manufacturing production IDs, Payable vouchers, and user-entered cost adjustments. Stores the actual cost value adjustments in the record CM_USER_CST_ADJ where the adjustment then flows into the CM_RECEIPT_COST record to be picked up by the Accounting Line Creation process. Stores the value adjustments for items using perpetual average and retroactive perpetual average costing in the record CM_COST_ADJ, and then expands the adjustment by cost book into the CM_COST_ADJB record. The Accounting Line Creation process picks up the data from the CM_COST_ADJB record.
-
Adds depletion transactions into CM_DEPLETION table.
-
Matches up each depletion transaction in CM_DEPLETION with a qualifying putaway from CM_ONHAND_VW. These depleted depletions are inserted into the CM_DEPLETE table.
-
Calculates the cost of receipts and placed them into CM_RECEIPT_COST, CM_VARIANCES, and CM_VARIANC_COST tables.
-
Calculates the cost of depletions in CM_DEPLETE table and placed them in the CM_DEPLETE_COST table. In addition, it also calculates the gain or loss on interunit transfers and places them in the CM_TRANSVAR and CM_TRANSVAR_COST tables.
-
Calculates the cost of make items produced in PeopleSoft Manufacturing. The end item costs are computed and placed in CE_ACTUAL_COST table.
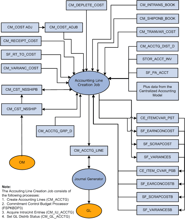
This diagram illustrates how the Accounting Line Creation process creates the accounting entries for each inventory transaction.
