Understanding ECR and ECO Processing
The complexity of your change processes determines which, if any, of these process steps you need to take. Processing and transferring steps for PeopleSoft Engineering include:
-
Approving ECRs and converting them to ECOs.
-
Approving and promoting ECOs through their sequence of ECO activities.
-
Approving ECOs.
-
Displaying approved, denied, and recycled ECO activity.
-
Transferring engineering bill of materials (EBOM) to production by way of ECOs.
-
Auditing EBOM release and copy.
Note:
All of these steps are optional, except for approving ECOs, which is required when you release EBOMs back to production.
ECR and ECO approval processing are integrated with the Workflow Virtual Approver. This integration enables you to define multistep approval processing, including approve, deny, and recycle functionality.
Examples of ECR and ECO Workflow Processing
The following diagram illustrates the ECR workflow approval process from ECR creation, workflow notification, approval, and ECO creation:
Workflow process for approving ECRs and converting them to ECOs

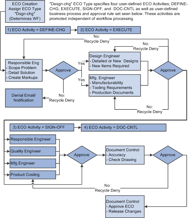
The following diagram illustrates the ECO workflow approval process for the four user-defined ECO activities and the user-defined business process and approval rule set:
ECO workflow processing

See the product documentation for PeopleSoft Engineering, “Delivered Workflows for PeopleSoft Engineering”.