Understanding Electronic Banking
Financial Gateway provides the layouts and functionality needed to process electronic payments and load electronic bank statements and payment acknowledgments. You can also edit and expand the delivered functionality to suit your organization's needs.
You will probably want to implement both the bank statement import and payment dispatch functionality; however, you can implement just one or the other. When the payment processing is implemented, users can implement payment acknowledgment functionality as well. This topic discusses the delivered functionality and configuration instructions.
You can import a variety of bank formatted files by using:
-
A file transfer protocol (FTP) file server.
-
PeopleSoft Integration Broker.
-
Hypertext transfer protocol (HTTP) using a uniform resource locator (URL).
See PeopleSoft Banks Setup and Processing: External Accounts - Payment Methods Page.
Transformation Architecture
Transformation programs (or Transforms) are application classes, PeopleSoft Application Engine (AE) programs, and BI Publisher templates that contain logic to convert source data into new output layouts. Transforms use Integration Point (IP) messages either as the source data or the transform output, depending on the direction. By using an AE for transformations, any PeopleTools technology, such as PeopleCode, Rowsets, File Layout Object, and XSLT, can be used to facilitate the creation of output layouts. Using these tools, you can create new layouts and maintain them in the standard PeopleSoft Application Designer environment. After you create a transformation program, you can register the program in the Layout Catalog for use in the processes.
For bank statement processing, the transformation program processes the bank statement as the data source. The formatting logic of the transformation AE or application class then converts the data into the BANK_STATEMENT_LOAD_VERSION_2 or BANK_ACCT_ANALYSIS_LOAD IP message that is then loaded into the system.
Payment Transformation programs do the opposite by processing the data that are contained in the PAYMENT_DISPATCH IP message into a new payment layout.
The Payment Acknowledgment Transformation Application Engine program processes the inbound data from the bank into the PAYMENT_ACKNOWLEDGE message.
Note:
The delivered transformations, though developed to industry standards, are designed to be customized to meet the specific requirements of individual financial institutions.
See the product documentation for PeopleTools: Integration Broker.
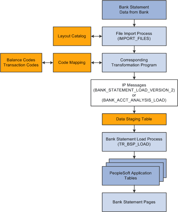
Bank Statement Import Infrastructure
This diagram illustrates the Bank Statement Import process in which a bank's bank statement data file is imported and transformed appropriately by a corresponding transformation program, which contains all the formatting data to stage the files for the Bank Statement Load Process. This load process picks up and transfers the data to the PeopleSoft application tables and makes it available for viewing and editing on the various bank statement pages.
Bank Statement Import process flow from bank to PeopleSoft application

The Bank Statement Import process involves the following steps:
-
A bank administrator enters information pertaining to a bank statement data file.
This initiates the File Import Application Engine process (IMPORT_FILES), which functions as an interface or shell to define the necessary commands for the system to import bank statements.
-
The File Import Application Engine reads the file's layout definition data (which is stored in the Layout Catalog) and calls the appropriate transformation process that corresponds to the file layout.
-
Each transformation Application Engine or application class handler has corresponding application classes that, combined with the balance and transaction codes (defined on the Balance Code and Transaction Code pages) and code mapping information (defined on the Code Mappings page), contain all of the required formatting logic to stage the data.
Using the appropriate IP message, the transformation Application Engine loads the data into the staging tables.
-
After the data are loaded into the staging tables, the Bank Statement Load Application Engine process (TR_BSP_LOAD) transfers the data from the staging tables to the application tables. This process also checks for duplicate entries and verifies that the data will load into the application tables properly.
When the data are in the application tables, they are available for viewing and editing on the various bank statement pages.
Using the Import Bank Statements page, you can configure the File Import Application Engine process to manage various import methods. The functionality can load data from a flat file or transmit file data from an FTP or HTTP server by using PeopleSoft Integration Broker. If you decide to import the bank statement data by using FTP or HTTP, you must also set up the standard and bank statement import-specific settings for Integration Broker. After you define the Integration Broker settings, you can select the Use Integration Broker check box under Advanced Options on the Import Bank Statements page to send the bank statement to other processes after it has been loaded.
See Defining Integration Broker Settings for Bank Statements and Payment Acknowledgments.
Bank Payment Infrastructure
This diagram illustrates the Payment Dispatch process, which provides the functionality to generate payment files in a variety of layouts and securely transmit them to the financial institution or place the files in a directory for another system to transmit.
Payment dispatch process

The Payment Dispatch process provides a flexible infrastructure that enables the user to define a variety of payment layouts, and encryption algorithms that are compatible with the financial institution. It also provides a structure that enables you to easily create new layouts or modify existing ones.
When you dispatch settlements for processing, you activate the Dispatch Payments Application Engine process (PMT_DISPATCH). This process uses metadata that are defined at the bank setup level, the payment dispatch IP message (PAYMENT_DISPATCH), and payment layout transformation Application Engine programs to create formatted payment files. This overall process is called the Payment Dispatch process.
The Payment Dispatch process brings together all the payment file processing features to:
-
Gather the bank setup metadata, such as bank integration information, payment method, payment layout, bank communication and encryption information, and payment grouping rules.
-
Generate the PAYMENT_DISPATCH IP message.
The outbound Payment Dispatch IP is used as a data source for the transformation process. File layouts are created from the data that are contained within this message.
-
Transform the Payment Dispatch IP to the appropriate PeopleSoft Financials, global, payment layout or Oracle Payments layout that the bank can receive in its raw form and use to settle payments. Payment layouts have an associated Application Engine program, application class, or BI Publisher template that generates a formatted file.
-
Encrypt data by using PeopleTools security encryption.
-
Transmit the final formatted file, by publishing it to PeopleSoft Integration Broker functionality, or writing to a file and calling an external command to transmit the file.
The PAYMENT_DISPATCH IP message is a structure to facilitate publishing payments. The supported payment methods are Automated Clearing House (ACH), Electronic Funds Transfer (EFT), direct debits (DD), and wire transfers (WIR). The IP message contains a superset of all information that is needed to settle multiple payment types on a global scale. This information includes representative parties, such as the payment originator, bank of origin, destination, destination bank, and the various settlement identification information that is required in different countries. The IP message can be received directly by the financial institution for processing in its raw format, with no transformation work required. Conversely, the IP message can be processed by a transformation program that transforms the IP message into an industry-standard, payment file layout.
The system uses the PAYMENT_DISPATCH IP as the data source for file transformation programs—BI Publisher templates, Application Engine, or application classes—to format payment output files. You set up the transformation program in the Layout Catalog. There you specify layout information, such as the BI Publisher template, transformation Application Engine, or application class that contains the logic to generate the layout, layout-specific parameters, and supported payment methods.
Note:
You can configure transformation Application Engine programs to use a combination of PeopleCode, file layouts, application classes, and XSLT to format files.
Prenotifications
A payment prenotification (prenote) is a zero-dollar, payment file sent to a debtor's bank to test if payments can be made to a creditor through that bank account. Financial Gateway processes prenotes similar to other payment files. Although prenotes can be sent using various payment methods, they are most often used as a prelude to ACH payment processing.
ACH prenotes:
-
Are zero-dollar, payment files.
-
Can be sent alone or included among payments from the same debtor to different creditors.
-
Have the transaction entry code of "28," signifying a prenotification of payment.
EFT layouts are also used for transmitting direct debit prenotes in Financial Gateway. You must select the Supports Prenotes check box in the Bank Integration Layout Component to enable Financial Gateway to transmit prenotes.
Bank Payment Acknowledgments Infrastructure
The infrastructure of the payment acknowledgments functionality is similar, though less complex, to the bank statement import infrastructure. This diagram illustrates the transmission of four types of payment acknowledgement data from a bank that received the payments from the PeopleSoft Dispatch Payments program to the PeopleSoft application that sent that payments.
Payment acknowledgment import process flow from receiving bank to PeopleSoft applications

The Payment Acknowledgment Import process involves the following steps:
-
The File Import Application Engine process (IMPORT_FILES) downloads the payment acknowledgment into the system. Four types of acknowledgement are possible.
-
The first acknowledgment—file acknowledgement—is sent after the payment file has been received and has passed basic bank validation involving checking for required fields and valid bank ID numbers. After the file has passed bank validation, and before actual settlement of the payment contents, an acknowledgement is generated to confirm whether the file is valid to continue processing or is in error.
-
The second acknowledgement—payment acknowledgement—is sent after the actual payment has been processed by a clearing network or settlement process. The second acknowledgement can take the form of either a paid confirmation or an error message. Depending on the type of payment, a bank reference to the transaction, such as a federal reference number, may be included.
-
A third type of acknowledgment notifies the sender of payment errors that resulted in a failed processing attempt.
-
The fourth type of acknowledgment notifies the sender of prenotification errors. A prenotification is a file sent to the debtor's bank to test if payments may be made to a creditor through the debtor's bank account.
-
-
The Payment Acknowledgment Import Application Engine reads the file's layout definition data (which is stored in the Layout Catalog) and calls the transformation program—application class or the Payment Acknowledgment Transformation Application Engine (PMT_ACK_EIP)—to convert it into a PAYMENT_ACKNOWLEDGE message and load the data into the application tables.
-
Payments and payment files in the Financial Gateway system are updated in accordance with the contents of the acknowledgements. If the source systems are set up to handle payment status updates, then the payments and payment files are also updated in the source systems as well.
Tracking the status of prenotes between a debtor's bank account and a particular creditor is the responsibility of the source system. Financial Gateway does not track prenote status.
-
Users access the Review Acknowledgment Files page to view a listing of the payment acknowledgment files.
Methods of Bank Communications
You can use various methods of communications to send payments to banks and receive bank statements and payment acknowledgements. Certain setup tasks are required based on the method that you use.
You can send payments that are outbound from Financial Gateway using:
-
File Server
Financial Gateway sends the payment files to a specified directory on a file server. The bank uses a third-party communications tool kit to transfer the payment files from the server to the bank.
-
Integration Broker
Financial Gateway sends the payment files to an Integration Broker node, which communicates with the bank using a specified connector—FTP, AS2, or HTTP.
You can import bank statements and payment acknowledgements from a bank using:
-
File Server
The bank uses third-party communications tool kit to transfer the bank statement or payment acknowledgement files to a specified directory on a file server. Financial Gateway uses the IMPORT_FILES Application Engine processes to import them into the system.
-
Integration Broker
The bank sends the bank statement or payment acknowledgement files to an Integration Broker node, which communicates with the Financial Gateway using a specified connector—FTP, AS2, or HTTP.
Use this table as a guide to determine the application page that you must set up to transmit a particular file type.
| File Type | Transmission Method | Application Page |
|---|---|---|
|
Payment |
File Server |
Bank Integration Layout |
|
Payment |
Integration Broker |
Bank Integration Layout |
|
Bank Statement |
File Server |
Import Bank Statements (Import Type: File) |
|
Bank Statement |
Integration Broker using FTP connector |
Import Bank Statements (Import Type: FTP) |
|
Bank Statement |
Integration Broker using connector other than FTP |
Bank Integration Layout |
|
Payment Acknowledgment |
File Server |
Import Acknowledgement Files (Import Type: File) |
|
Payment Acknowledgment |
Integration Broker using FTP connector |
Import Acknowledgement Files (Import Type: FTP) |
|
Payment Acknowledgment |
Integration Broker using connector other than FTP |
Bank Integration Layout |