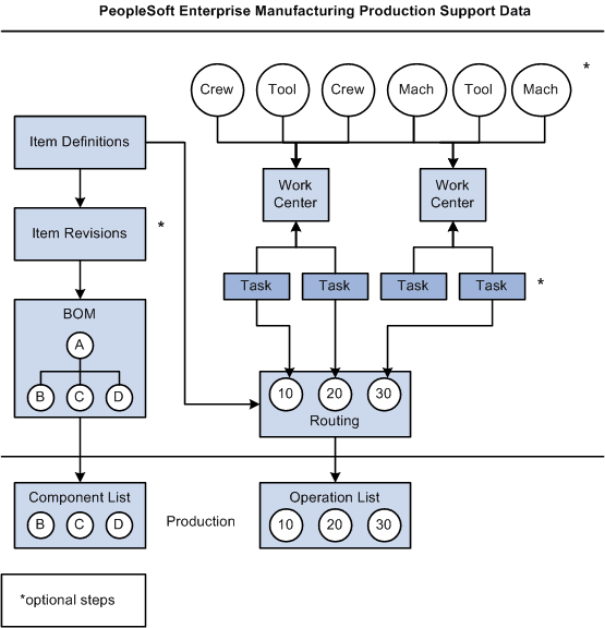
How It All Fits Together
This diagram illustrates
the different elements of PeopleSoft Manufacturing BOMs and routings
and how they feed into the manufacturing process. The diagram also
reflects the order of setup:
- Define bills of material.
- (Optional) Define resources, unless you are using PeopleSoft Supply Planning.
- Define work centers; optionally, assign related resources.
- (Optional) Define tasks and assign related work centers.
- Define routings; optionally, assign related tasks.
