Understanding the Payment Process Flow
The section describes:
-
Standard order payment processing.
-
Processing orders with deposits.
-
Processing refunds for cancelled orders.
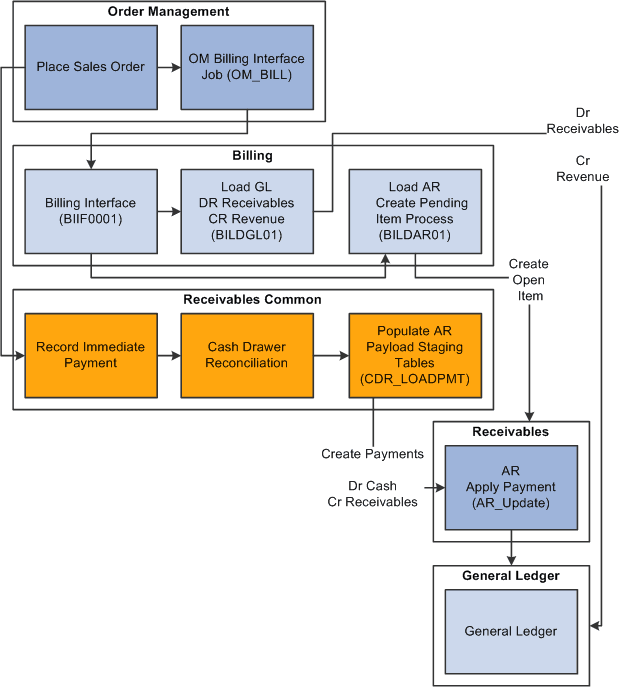
The following diagram shows a high level view of the cash receipts payment flow. As cash drawer payments are processed the receipts follow a standard flow.

Note:
It is highly recommended that PeopleSoft Billing to Receivables processes be run prior to Cash Receipt Payments to Receivables processes. This is to help ensure that an open item is created for the invoice prior to the payment matching process. Also, it is recommended that the Receivables Payment Predictor process is run with the #REFS algorithm group.