The PeopleSoft Pay/Bill Management Process Flow
This topic discusses the overall business process flow that is enabled by PeopleSoft Pay/Bill Management. The primary business processes include:
-
Hiring employees.
-
Assigning employees.
-
Billing customers.
-
Paying employees.
Each function comprises multiple processes. The details are discussed in the business process topics of this product documentation.
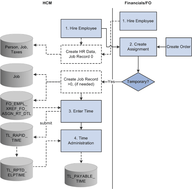
The following graphic illustrates the system process flow for Pay/Bill Management temporary orders between the Financials database and the HCM database:
PeopleSoft Pay/Bill Management process flow for a temporary order (1 of 2)

PeopleSoft Pay/Bill Management process flow for a temporary order (2 of 2)

Hiring Employees
PeopleSoft Pay/Bill Management provides an applicant component in Financials to collect the minimum required applicant data such as name, address, job code, benefits, and so forth. Once the hire button is clicked, the system sends the person's information to PeopleSoft HCM using application messaging, and uses a component interface to hire the employee in PeopleSoft HCM. After the hire, any data updates are made in PeopleSoft HCM and synchronized with Financials through application messaging.
Assigning Employees or Contractors
Resources can be placed in two types of orders
-
A career assignment, which involves the staffing organization finding an employee to be hired by a client for a negotiated placement fee.
This is a direct hire between your customer and the employee. PeopleSoft Pay/Bill Management does not generate an employee record, so there is no need to send employee data to the HCM database.
-
A temporary assignment, in which the staffing organization sends its own employees to work at client sites on a temporary basis.
For every temporary assignment, PeopleSoft Pay/Bill Management requires the person to be hired as an employee or a non-employee. Your customer is billed based on the hours that the employee works.
Billing Customers
For temporary assignments, PeopleSoft Pay/Bill Management collects employee and contractor time data that indicates how much time an individual worked. Time data is stored in the HCM database, where PeopleSoft Time and Labor processes the data to produce billable time. Billable time is sent to the FSCM database, where PeopleSoft Project Costing converts the time into billing amounts based on the assignment rates. The billing rows are sent to PeopleSoft Billing so that an invoice can be generated for the customer.
Note:
The term "billable time" refers to PeopleSoft Time and Labor payable transactions that need to be or that have been priced for billing. PeopleSoft Time and Labor only produces payable time which is sent to PeopleSoft Payroll for North America. PeopleSoft Time and Labor payable time information is then sent to PeopleSoft Project Costing where it is priced to generate billable transactions.
For career assignments, the negotiated placement fee is billed to the customer according to a preset schedule.
Paying Employees
The employee time entered in PeopleSoft Time and Labor is also used to generate payable time to pay employees. The system sends employee payable time data to PeopleSoft Global Payroll or PeopleSoft Payroll for North America, where the employee's paycheck is generated. Payable time for contract employees is routed to PeopleSoft Payables, which creates a voucher and issues a check to the supplier.