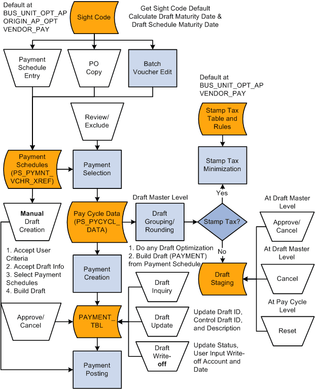
Draft Payment Process Flow
Drafts are used throughout the world in commercial transactions involving a customer or supplier who agrees to pay a specified amount on a certain day. Drafts are payments that are dated for some time in the future—usually in 30, 60, 90, or 120 days. PeopleSoft Payables currently supports customer-initiated electronic funds transfer (EFT) and supplier-initiated drafts, and enables you to manage and process these draft payments efficiently.
Before the draft due date, the system produces a draft that includes the draft identification number, the draft amount, and the draft maturity date. You send this draft to your supplier. About 10 days before the draft maturity date, the supplier submits the draft to its bank for collection and the supplier's bank asks your bank to honor the draft. When your bank verifies the funds, it pays the draft. PeopleSoft Payables checks for drafts that have matured at payment posting and changes the draft status of those matured drafts from Approved to Due.
This flowchart illustrates the draft payment process in PeopleSoft Payables.
