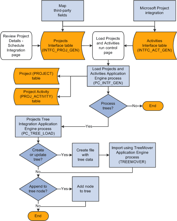
Third-Party Tree Loading
The Load Projects and Activities process invokes the Projects Tree Integration Application Engine process (PC_TREE_LOAD). Use the Projects Tree Integration process to:
-
Create or update a project tree by using the PROJECT_BU structure ID.
-
Append a project to a tree node.
This diagram shows the table and the steps for loading the tree during the Load Projects and Activities process:
