Understanding the Purchase Order Sourcing Business Process
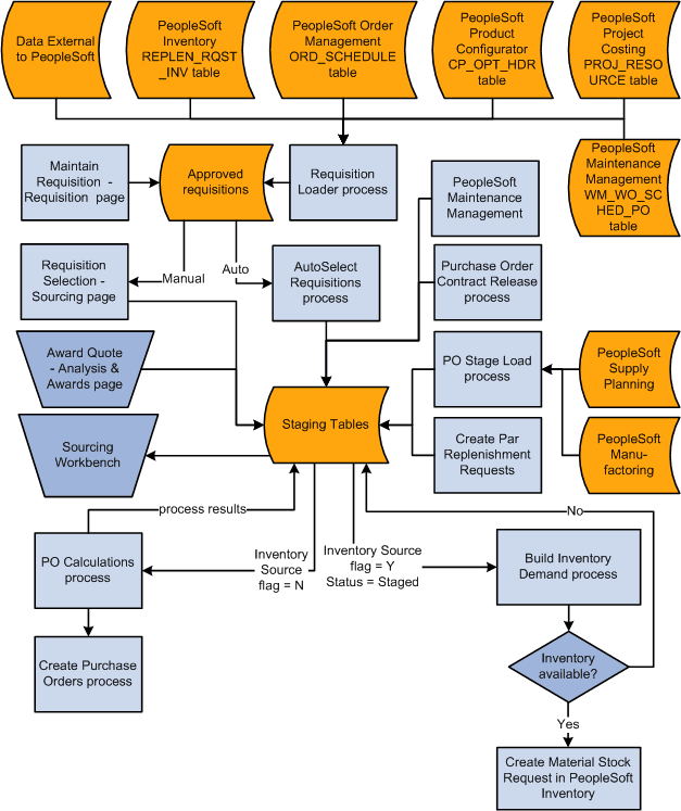
The purchase order sourcing business process creates purchase orders from item requests loaded to the PeopleSoft Purchasing staging tables from various sources.
This diagram provides an overview of the sourcing business process flow and illustrates item requests origins such as external data and PeopleSoft Inventory and Order Management:

These business processes also feed into the sourcing processes and are covered in other sections of this book:
-
Awarding requests for quotes (RFQs).
Awarded RFQs are loaded to the Purchasing staging tables for purchase order creation.
-
Staging contract releases for purchase order creation.
-
Staging par location (cart) replenishment requests for purchase order creation.