Understanding Electronic Payment Processing
The Payment Loader Application Engine process (AR_PAYLOAD) processes all payments that are received through an electronic payment process. Payment Loader processes the following types of electronic payments:
-
Lockbox
-
EDI
-
Bank statements
-
EFT files
-
Excel spreadsheet
Payment Loader also processes payments entered using the Cash Drawer Receipts feature.
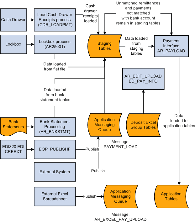
The following diagram illustrates how the Payment Loader Application process loads payments. The Load Cash Drawer Receipts (CDR_LOADPMT), Lockbox (AR25001), and Bank Statement Processing (AR_BNKSTMT) processes load data into staging tables. The unmatched remittances and payments not matched with bank accounts remain in the staging tables, while the Payment Loader process loads the matched data from the staging tables to the payment application tables. EDI transactions consisting of cash and remittance advice or just the remittance advice are transmitted to PeopleSoft software based on a third-party translator, which translates the file into a PeopleSoft business document format. The data is then published in the Application Messaging queue and uploaded to the staging tables. When the data is loaded into the staging tables, the Payment Loader process moves the data from the staging tables to the payment application tables.
The following diagram illustrates how the Payment Loader Application process loads payments. The Load Cash Drawer Receipts (CDR_LOADPMT), Lockbox (AR25001), and Bank Statement Processing (AR_BNKSTMT) processes load data into staging tables. The unmatched remittances and payments not matched with bank accounts remain in the staging tables, while the Payment Loader process loads the matched data from the staging tables to the payment application tables. EDI transactions consisting of cash and remittance advice or just the remittance advice are transmitted to PeopleSoft software based on a third-party translator, which translates the file into a PeopleSoft business document format. The data is then published in the Application Messaging queue and uploaded to the staging tables. When the data is loaded into the staging tables, the Payment Loader process moves the data from the staging tables to the payment application tables

The Payment Loader process performs the following tasks:
-
Edits data for internal integrity.
-
Checks for duplicate deposits or payments.
-
Assigns defaults and deposit IDs.
Note:
The Load Cash Drawer Receipts Application Engine process (CDR_LOADPMT) assigns the deposit ID to payments that you enter using the Cash Drawer Receipt feature.
-
Assigns document sequence numbers if you enabled document sequencing at the installation level and the general ledger (GL) business unit level.
-
Creates cash control accounting entries based on settings for the bank account and business unit options.
-
Matches split-stream remittance advises and their cash, depending on the request parameters that you specify for split-stream processing.
-
Assigns the user ID of the individual who created the run control for the Payment Loader process to the Deposit Control record (DEPOSIT_CONTROL) in the User ID (ORPRID) and Assigned User ID (ASSN_OPRID) fields for each electronic deposit.
Note:
If another user accesses and modifies the deposit in the Regular Deposit component (PAYMENT_ENTRY), the system automatically changes the assigned user ID to the individual who modified the deposit. When you apply the payment, the system updates the Applied User ID (APPLIED_OPRID) field on the Payment Record (PAYMENT) with the user ID of the person who applied the payment. The values in the User ID and Assigned User ID fields on the Deposit Control record remain the same. You must run a query to see the values in the APPLIED_OPRID field.
The process processes all payments that are received through an electronic data interface. It moves the payment data from the staging tables to these payment application tables:
-
PS_DEPOSIT_CONTROL
-
PS_PAYMENT
-
PS_PAYMENT_ID_ITEM
-
PS_PAYMENT_ID_CUST
-
PS_PAY_MISC_DST
You can load EDI transactions or run the Lockbox SQR (Structured Query Report) process (AR25001) many times a day to load multiple transmissions into the staging tables. Then at the end of the day, run the Payment Loader process once to load the data into the application tables and process all the received payments.