Integration with PeopleSoft Program Management
Integrating with PeopleSoft Program Management enables you to perform the following tasks from PeopleSoft Program Management:
-
Use the PeopleSoft Resource Management Express Search feature to find labor resources to replace generic resource placeholders on projects.
-
Create generic resource requests to hold capacity.
-
Create and update service orders to fill generic resource placeholders.
-
Directly assign resources to the project.
-
Cancel resource requests.
-
Cancel assignments.
-
View resource schedules.
-
Chart the schedules of the resources on a project.
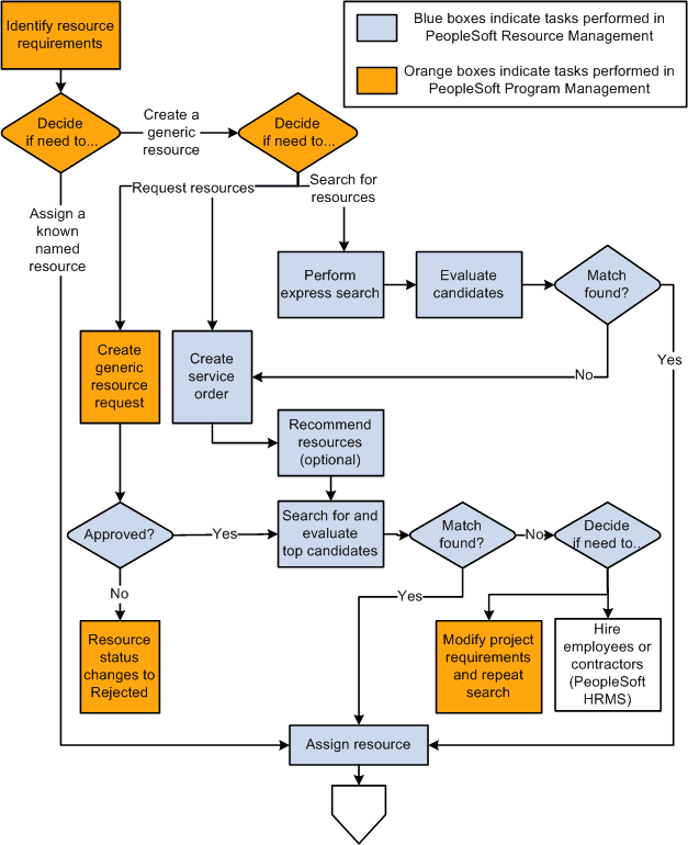
This diagram illustrates the process of assigning a resource to a project:

This diagram illustrates the process of assigning a resource to a project:

Create Generic Resource Request
There are two ways you can request resources in PeopleSoft Resource Management: service orders and generic resource requests. You create generic resource requests from the Resources page or Resource Detail page in PeopleSoft Program Management. A generic resource request appears in the Pool Manager Workbench in PeopleSoft Resource Management with a status of Pending or Allocated, based on your PeopleSoft Resource Management business unit options. You can either fulfill the generic resource request with a named resource, or you can simply allocate capacity.
Create Service Order
You can create service orders to assign named resources to projects on the Manage Generic Resource page in PeopleSoft Program Management. Generic resources are labor resources who do not have an employee ID associated with them; they serve as role-oriented placeholder descriptions for resources during the project planning phase. Each generic resource can generate a resource request line that is associated with the service order. Many of the service order or resource request fields, such as business unit, project, resource request dates, primary project role, and quantity requested, are populated from the generic resource.
Changes to the PeopleSoft Program Management generic resource are reflected on the PeopleSoft Resource Management resource request as follows:
-
If the generic resource dates change, the new dates are reflected on the resource request.
-
If the generic resource primary project role changes, the new project role is reflected on the resource request.
-
If a generic resource is removed and the associated resource request is open, the resource request is automatically canceled.
You can also cancel resource requests for the project's generic resources on the Manage Generic Resource page.
Assign Resource
To assign a person who is established as a resource in PeopleSoft Resource Management, you can:
-
Create a generic resource and use the Express Search feature to find resources and create assignments to replace the generic resource placeholder with a named resource.
-
Select a resource that is managed in PeopleSoft Resource Management and create a direct assignment from the Project Resource Plan component (PGM_RESOURCE_LIST) in PeopleSoft Program Management.
-
Create a service order resource request for a generic resource placeholder and use the Staffing Workbench to find a suitable named resource.
-
Create a generic resource request.
-
Create a direct assignment in PeopleSoft Resource Management and associate it with the project.
You cannot assign a resource in PeopleSoft Resource Management to more than one assignment for the same project if the assignment dates overlap. Resources can have more than one assignment for a project if the assignment dates do not conflict.
These changes are synchronized between the PeopleSoft Program Management and Resource Management:
-
If a resource's scheduled time on a project changes in PeopleSoft Program Management, the new dates are reflected on the assignment in PeopleSoft Resource Management.
-
If the assignment schedule changes in PeopleSoft Resource Management, the resource's new dates are reflected on the project in PeopleSoft Program Management.
-
If a resource assignment is canceled in PeopleSoft Program Management after the assignment start date, the assignment is automatically cancelled.
Use Express Search
You can access the Express Search page in PeopleSoft Resource Management from the Resources page in PeopleSoft Program Management. On the Express Search page you can search for qualified candidates in PeopleSoft Resource Management and create assignments to replace generic resources with named resources. The Express Search feature is accessible only for generic resource placeholders.
View Master Resource Schedule
You can review a chart of the schedules for resources who are requested, committed, allocated, or considered for a project from the Resources page in PeopleSoft Program Management.