Accounting Treatments for Complying with IAS 39
Once determined, the accounting treatment is entered on the Instrument Detail page.
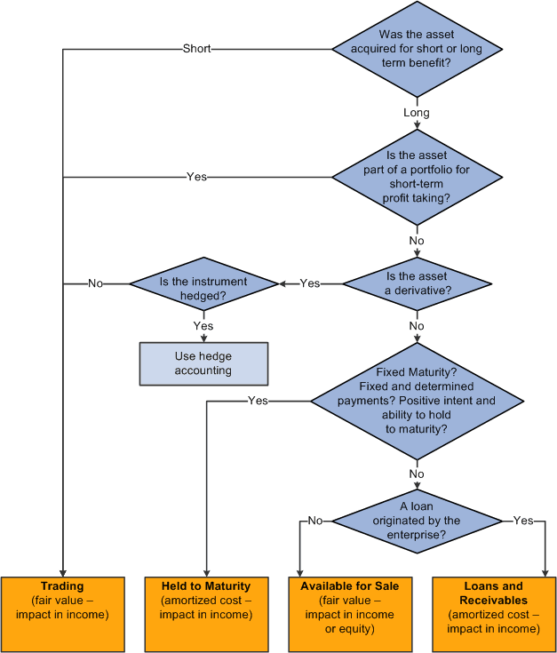
Use this diagram as an aid to determining the accounting treatment for complying with IAS 39 standards.

Once determined, the accounting treatment is entered on the Instrument Detail page.
Use this diagram as an aid to determining the accounting treatment for complying with IAS 39 standards.
