Supplier Relationship Management
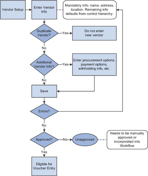
This process flow illustrates the steps for managing supplier relationships from setting up the supplier to entering procurement and payment options and approving the supplier:

This process flow illustrates the steps for managing supplier relationships from setting up the supplier to entering procurement and payment options and approving the supplier:
