You Can Reuse a Business Component

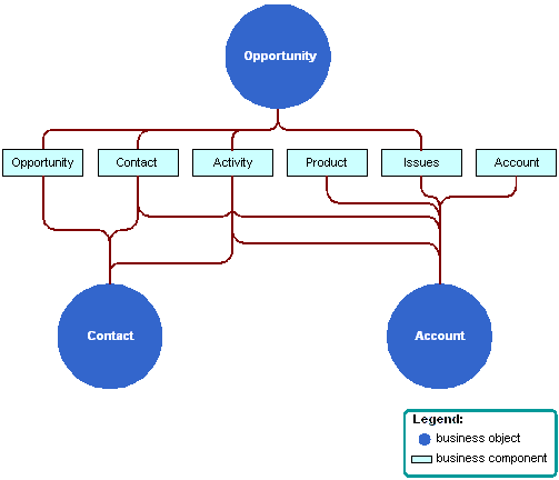
The following figure shows how you can create a business component (such as Opportunity, Contact, Activity, Product, Account, and so on) once in terms of a logical collection of columns from one or more tables, and then use it in multiple business object contexts (such as Opportunity, Contact, Account). For more information, see Business Objects and Business Components, Views, and Screens.

Example of how you can reuse a business component: This image is described in the surrounding text.