Scenario for Using Billing in Siebel Communications
This topic gives one example of how billing might be used. You might use billing differently, depending on your business model.
A CSR at a telecommunications company receives a call from a business customer. The customer has just received his December invoice for mobile services and believes that his company was overcharged for international phone calls.
The CSR verifies the caller's identity and then accesses the customer's billing information, primarily maintained in an external billing system. With the Siebel front-office system, the CSR can access billing information as if it were stored locally.
The customer has a specific question about various international calls in his December invoice. The CSR looks at a list of recent invoices and finds the December statement. She brings up an image of the invoice and notices that the customer has been charged $300 for international calls.
The CSR wants to discuss the individual international calls to confirm the company made these calls. She first retrieves the customer's billing details information for the December billing period. She then sorts the calls by rate plan (that is, international) and informs the customer that all calls were made to the same number in Frankfurt, Germany. She also checks to see the other invoices for other months, and sees if this international calling pattern is consistent. It is not. The customer realizes that an employee has been making calls without the customer's knowledge.
The CSR mentions to him that he can request a block placed on his account for all international calls by creating a fraud profile for his account. The customer asks to check his calls for the current month to make sure that there will not be unexpected surprises in the next month's invoice. The CSR reviews the unbilled charges and reports that there are no unusual charges.
While looking at the invoice details, however, she notices that the customer is being charged a city tax, from which his company is exempt. The customer has been paying this amount for the last few months. To reimburse him for the error, she can enter an adjustment request against either the entire invoice or specifically against a line item in that invoice. She decides to associate the request with the invoice line item in this case.
She enters the amount of the tax and explains the reason for the request. She then submits the adjustment for processing by the external billing application. If it is accepted, then this adjustment amount is credited immediately to the balance of the account of the customer and is printed on the customer’s next invoice.
Before she forgets, she accesses the customer's exemption profile and makes a note that he is exempt from city tax, so that he is not incorrectly charged in the future.
The customer also wants to pay his outstanding balance. The CSR finds the most recent invoice, which is for the month of January. She creates a payment against the invoice, enters the customer's credit card information, and submits the payment for processing by the external billing application.
Before hanging up, the customer has one last request. He wants to start receiving invoices by email. The CSR goes to his billing profile, selects the appropriate Bill Media, and enters his email address. The customer thanks him for his time and hangs up.
After lunch, the CSR receives a phone call from another customer, who needs to arrange a payment plan. His recent invoice was considerably higher than normal, so he wants to spread out the payment over the next three months. After the CSR verifies that his credit is still good, she enters the payment arrangement request and notes the special circumstances. The external billing application processes the request and approves it in a few moments. The CSR informs the customer that his request has been accepted and that he can see that additional amount in the next three invoices.
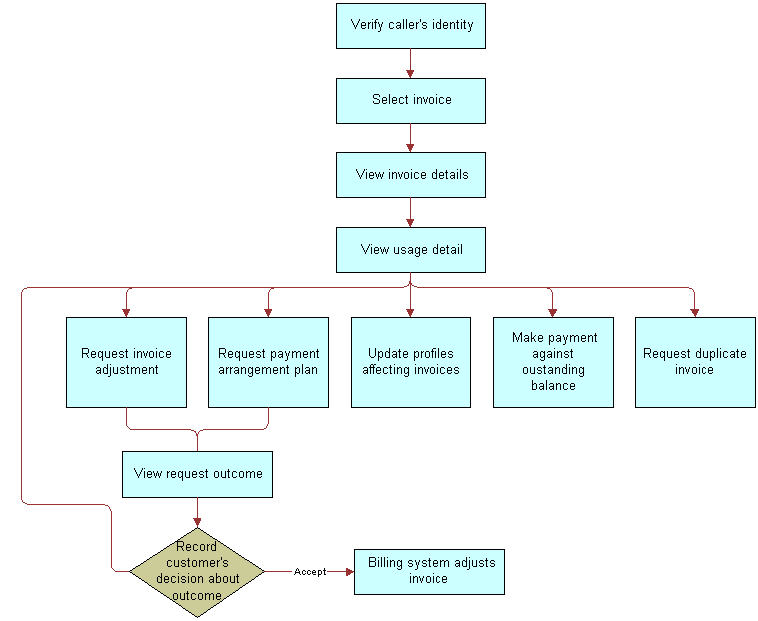
The following image summarizes the sequence of procedures an end user might use to update billing information in Siebel Communications. The steps in the procedure are as follows:
Verify callers identity.
Select invoice.
View invoice details.
View usage details.
Request invoice adjustment.
View request outcome.
Request payment arrangement plan.
View request outcome.
Update Profiles affecting invoices.
Make payment against outstanding balance.
Request duplicate invoice.
Record customer’s decision about outcome.
Billing system adjusts invoice.
