CME Agreement

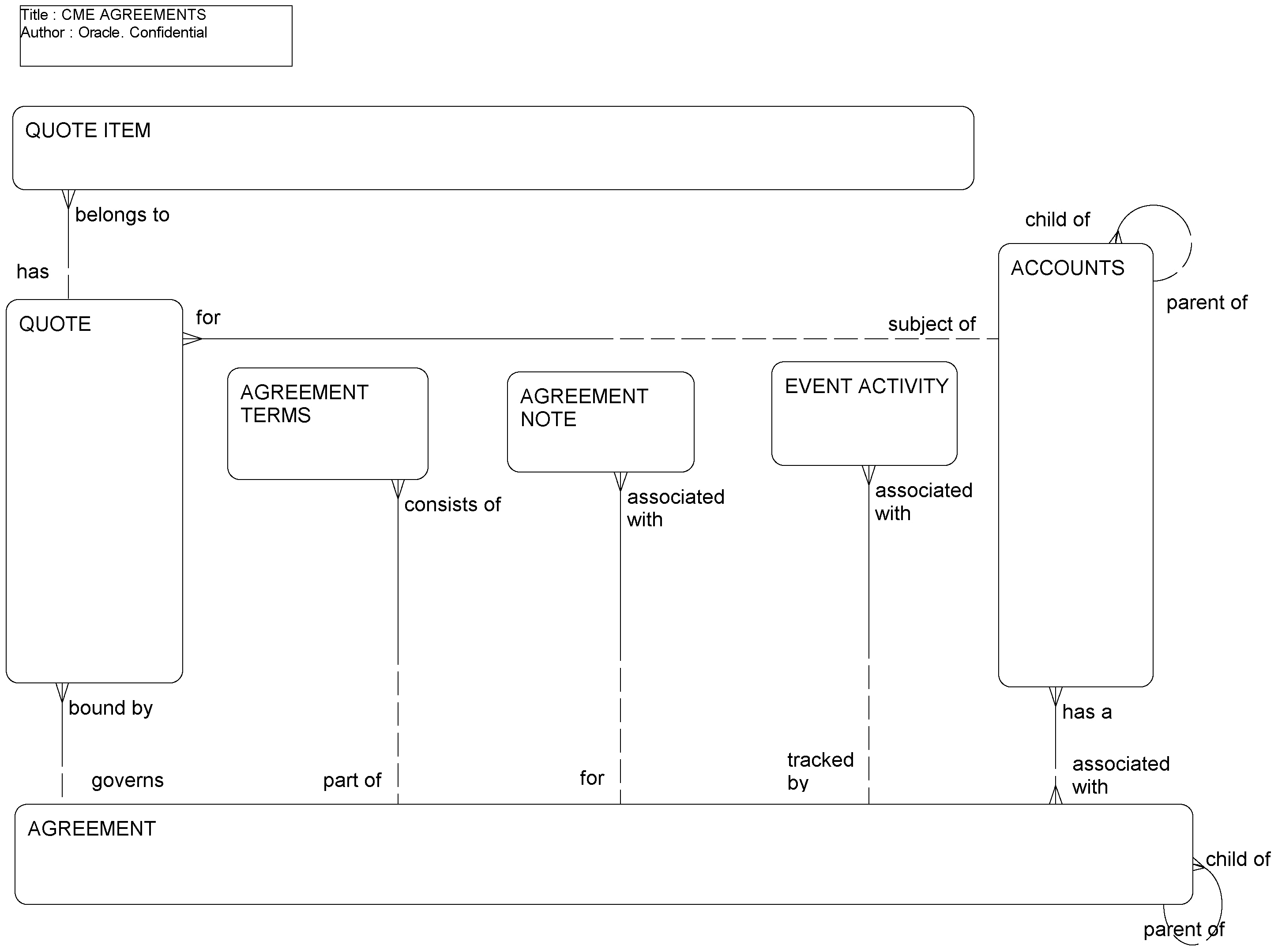
This ERD (see the following figure) illustrates how an agreement is managed in Siebel Business applications. An agreement can be associated with many accounts. Terms and entitlements are associated with an agreement. An agreement covers service instances and products through the account with which it is associated.

CME Agreement: This image is described in the surrounding text.

The following table lists the entities in this ERD and their corresponding tables.

Entity Table

Accounts

S_ORG_EXT, S_PARTY

Agreement

S_DOC_AGREE

Agreement Note

S_NOTE_AGR_CUT

Agreement Terms

S_AGREE_TERMS

Event Activity

S_EVT_ACT

Parameter

S_QUOTE_ITEM_XA

Quote

S_DOC_QUOTE

Quote Item

S_QUOTE_ITEM

Solution Set

S_QUOTE_ITEM