Compensation Planning Administration
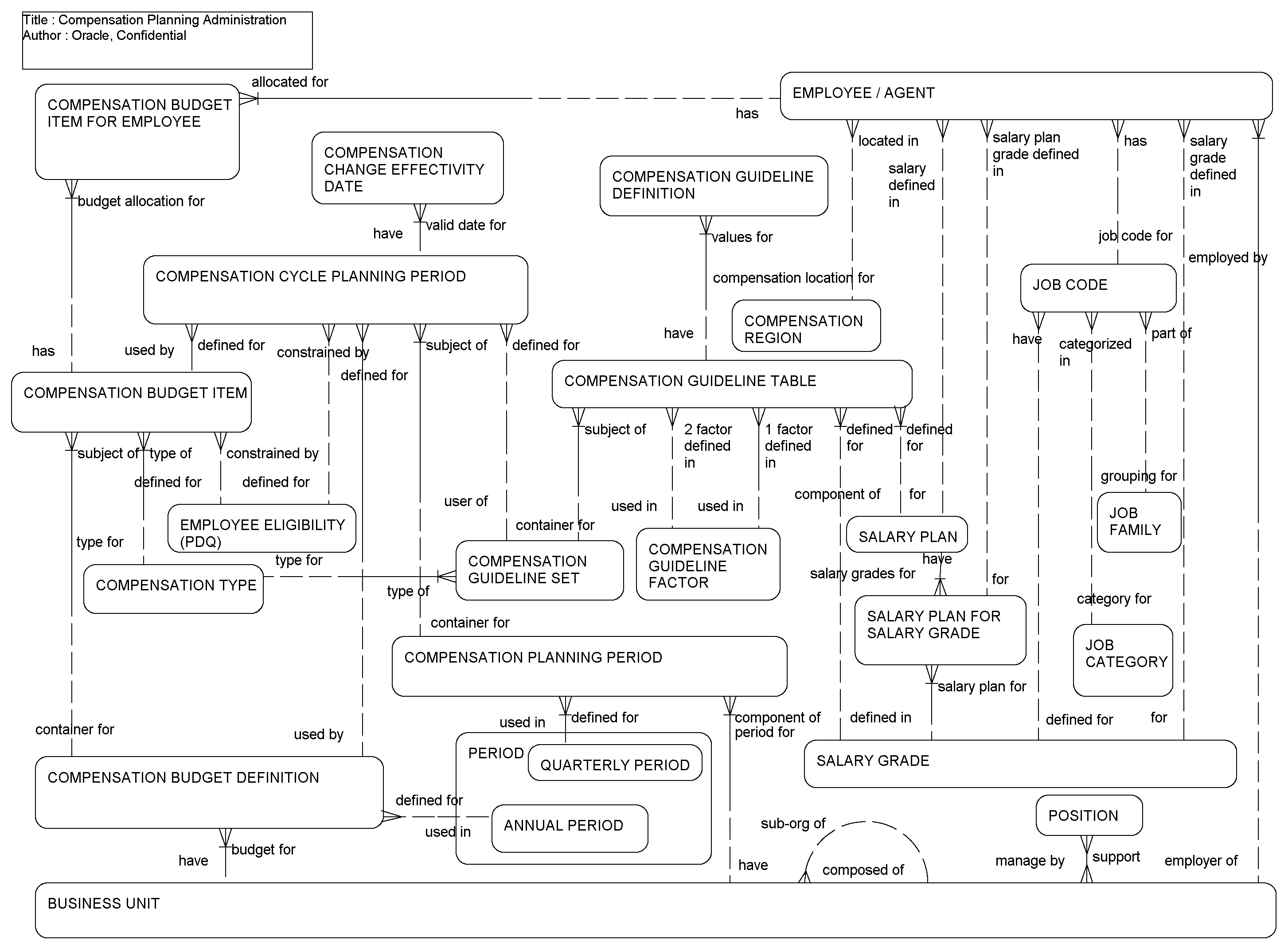
This ERD (see the following figure) illustrates the administration activities of compensation planning, which involve setting up salary structures such as salary plan, salary grades, and job codes. In addition to salary structures, an organization sets up compensation budgets, compensation types such as merit increase, bonus, promotion, and stock options, planning periods, budget calculation and eligibility rules, guidelines and calculation of budget allocations for employees.
The following table lists the entities in this ERD and their corresponding tables.
| Entity | Table |
|---|---|
|
Business Unit |
S_BU |
|
Compensation Budget Definition |
S_CP_BDGT |
|
Compensation Budget Item |
S_CP_BDGT_ITEM |
|
Compensation Budget Item For Employee |
S_CP_BDGT_EMP |
|
Compensation Cycle Planning Period |
S_CP_PD_BDGTITM |
|
Compensation Guideline Definition |
S_CP_GDLN |
|
Compensation Guideline Factor |
LOV |
|
Compensation Guideline Set |
S_CP_GDLN_SET |
|
Compensation Guideline Table |
S_CP_GDLN_TBL |
|
Compensation Planning Period |
S_CP_PERIOD |
|
Compensation Region |
S_CP_REGN |
|
Compensation Type |
LOV |
|
Compensation Valid Effectivity Date |
S_CP_EFF_DATE |
|
Employee Eligibility |
S_APP_QUERY (PDQ) |
|
Employee/Agent |
S_EMP_PER |
|
Job Category |
LOV |
|
Job Code |
S_JOB |
|
Job Family |
S_JOB_FAMILY |
|
Job Profile |
S_JOB_PRFL |
|
Period |
S_PERIOD |
|
Salary Grade |
S_SALARY_GRADE, S_SALPLAN_GRADE |
|
Salary Plan |
S_SALARY_PLAN |