Dealer Sales and Service Promotion

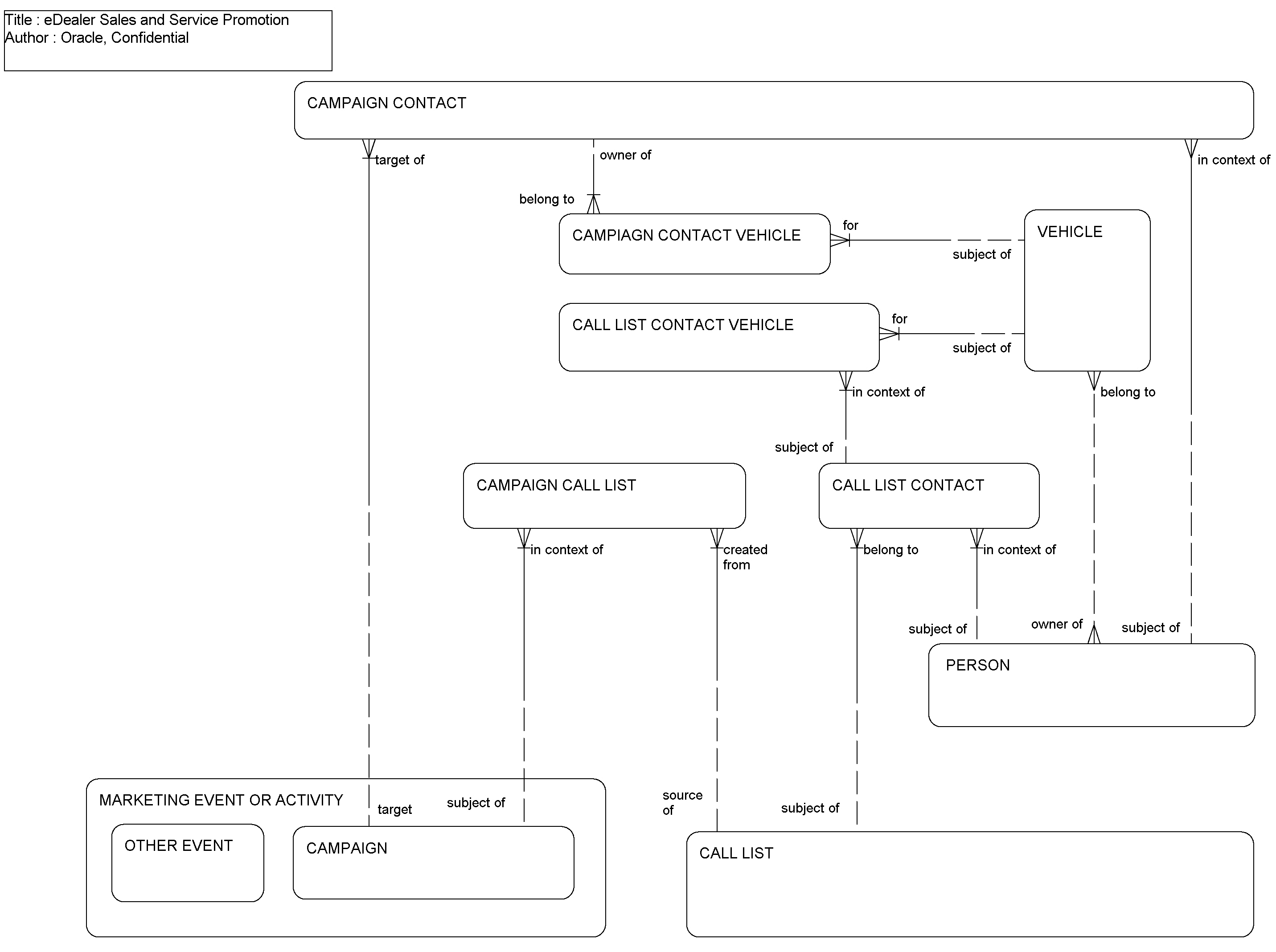
This ERD (see the following figure) illustrates how a call list can be created by searching on specific attributes of vehicle, person, sales history, or service history. A person might qualify to be on the call list by virtue of possessing a specific vehicle, having the car serviced with the dealership in the past (the next service might be due), and so on. The dealer can start a campaign for sales or service specials and include one or more call lists to be targeted through the campaign.

Dealer Sales and Service Promotion: This image is described in the surrounding text.

The following table lists the entities in this ERD and their corresponding tables.

Entity Table

Call List

S_CALL_LST

Call List Contact

S_CALL_LST_CON

Call List Contact Vehicle

S_C_LST_CON_AST

Campaign

S_SRC

Campaign Call List

S_CAMP_CALL_LST

Campaign Contact

S_CAMP_CON

Campaign Contact Vehicle

S_CAMP_CON_AST

Marketing Event or Activity

S_SRC

Person

S_CONTACT, S_CONTACT_ATX

Vehicle

S_ASSET, S_ASSET_ATX