Health Provider and Provider Group

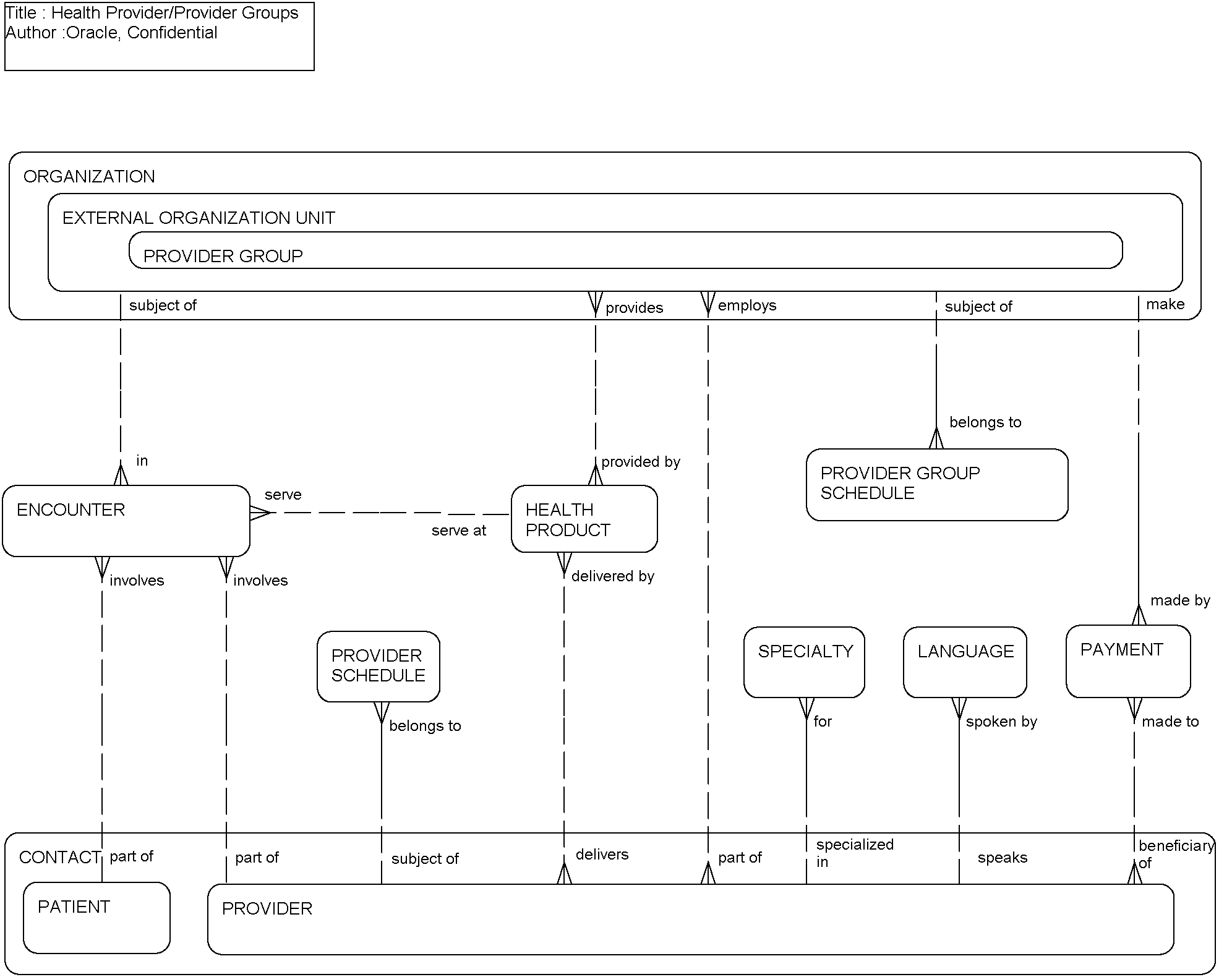
This ERD (see the following figure) illustrates how Siebel Financial Services supports generation of heath-related organizations (such as hospitals) and providers (such as physicians). A provider can be affiliated with one or more organizations and can deliver a health product (a medical service) to a contact or a patient during an encounter. Siebel Financial Services also stores payments made to a provider by an organization, as well as the specialty, language, and schedule of the provider.

Health Provider and Provider Group: This image is described in the surrounding text.

The following table lists the entities in this ERD and their corresponding tables.

Entity Table

Contact

S_CONTACT,S_PARTY

Encounter

S_FN_HLTH_ENCTR

Health Product

S_PROD_INT

Language

S_CONTACT_FNXM

Organization

S_ORG_EXT, S_PARTY

Payment

S_SRC_PAYMENT

Provider Group Schedule

S_ORG_TIME

Provider Schedule

S_CON_LOCTN

Specialty

S_CONTACT_FNXM