Invoices

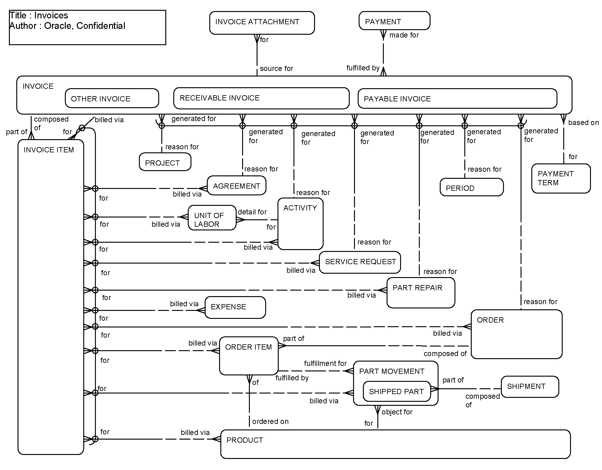
This ERD (see the following figure) illustrates the invoicing and payment processes. An invoice can be considered a receivable or a payable for the company. It can be generated to bill for an order, a project, a part repair, an agreement, a service request, an activity, or a period of time for products or services delivered within a specific period of time. Items on the invoice can be reconciled with one or more other entities as well. A payment can be made for one or more Invoices, and an invoice can be paid through one or more payments.

Invoices: This image is described in the surrounding text.

The following table lists the entities in this ERD and their corresponding tables.

Entity Table

Activity

S_EVT_ACT

Agreement

S_DOC_AGREE

Expense

S_EXP_ITEM

Invoice

S_INVOICE

Invoice Attachment

S_INVOICE_ATT

Invoice Item

S_INVOICE_ITEM

Order

S_ORDER

Order Item

S_ORDER_ITEM

Part Movement

S_ORDPART_MVMT

Part Repair

S_PART_RPR

Payment

S_SRC_PAYMENT

Period

S_PERIOD

Product

S_PROD_INT

Project

S_PROJ

Service Request

S_SRV_REQ

Shipment

S_SHIPMENT