Life Insurance Policy

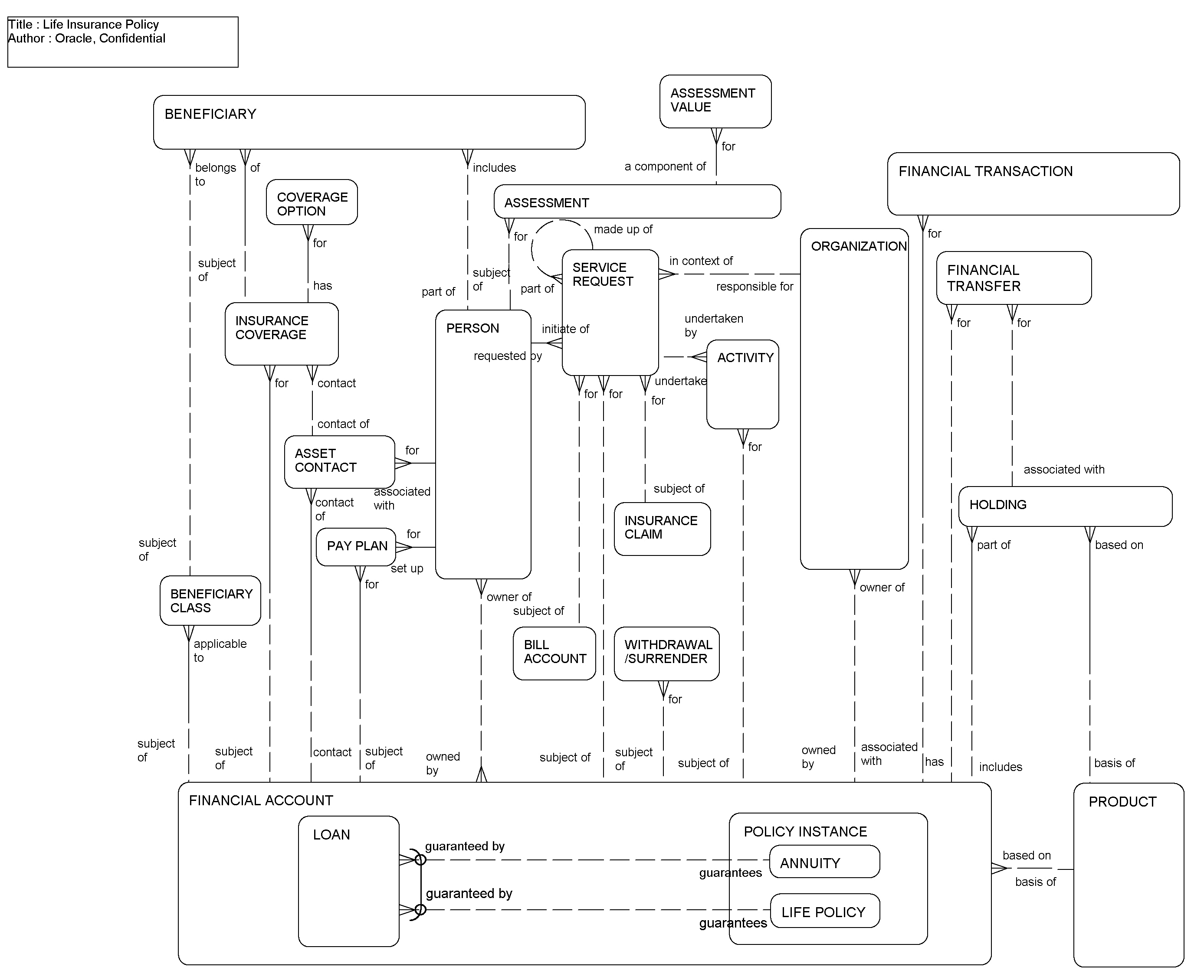
This ERD (see the following figure) illustrates how Siebel Financial Services supports generation of life insurance policies and annuities as assets. Each asset can be owned by an organization or a number of contacts, and the owners can specify the coverage and beneficiaries under the policy. The owner can execute a multitude of operations on the asset such as transfers, payments, withdrawals, and surrenders.

Life Insurance Policy: This image is described in the surrounding text.

The following table lists the entities in this ERD and their corresponding tables.

Entity Table

Activity

S_EVT_ACT

Assessment

S_ASSESS

Assessment Value

S_ASSESS_VAL

Asset Contact

S_ASSET_CON

Beneficiary

S_FN_CVRG_ROLE

Beneficiary Class

S_FN_BENFCLASS

Bill Account

S_INS_BILLACCT

Coverage Option

S_CVRG_OPTION

Financial Account

S_ASSET

Financial Transaction

S_FN_ACCNT_TXN

Financial Transfer

S_FN_ASSET_TXFR

Holding

S_FN_HLDNG

Insurance Claim

S_INS_CLAIM

Insurance Coverage

S_APPL_CVRG

Organization

S_ORG_EXT, S_PARTY

Pay Plan

S_PAY_PLAN

Person

S_CONTACT, S_PARTY

Product

S_PROD_INT

Service Request

S_SRV_REQ

Withdrawal/Surrender

S_PAYMT_REQ