Marketing Campaign
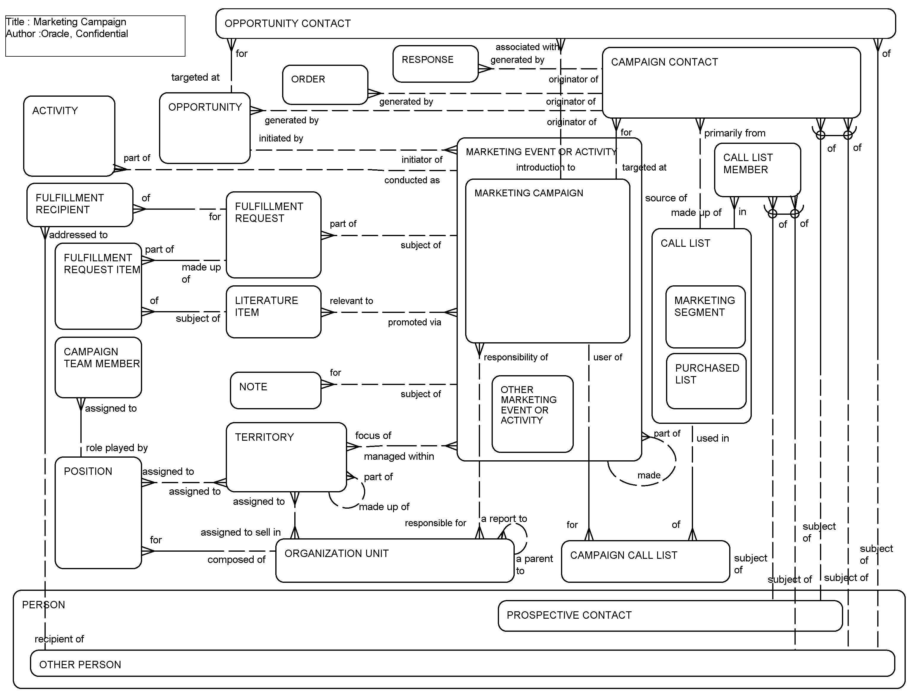
This ERD (see the following figure) illustrates campaign management, execution, and evolution. Campaign management can involve the focus of the campaign on a territory, as well as the responsibility of the various internal divisions and teams for successful execution. Execution can include the production and distribution of literature to the appropriate campaign contacts. Campaign evolution tracks the usage of call lists to identify campaign contacts and generate leads. Campaign contacts can include prospective contacts purchased on a call list. If a prospective contact is not promoted to a customer before the call list that names them expires, they are typically deleted from the database.
The following table lists the entities in this ERD and their corresponding tables.
| Entity | Table |
|---|---|
|
Activity |
S_EVT_ACT |
|
Call List |
S_CALL_LST |
|
Call List Member |
S_CALL_LST_CON |
|
Campaign Call List |
S_CAMP_CALL_LST |
|
Campaign Contact |
S_CAMP_CON |
|
Fulfillment Recipient |
S_FUL_RECIP |
|
Fulfillment Request |
S_EVT_FUL_REQ |
|
Fulfillment Request Item |
S_FUL_REQ_ITEM |
|
Literature Item |
S_LIT |
|
Marketing Event |
S_SRC |
|
Opportunity |
S_OPTY |
|
Opportunity Contact |
S_OPTY_CON |
|
Order |
S_ORDER |
|
Organization Unit |
S_ORG_EXT, S_PARTY |
|
Person |
S_CONTACT, S_PARTY |
|
Position |
S_POSTN, S_PARTY |
|
Prospective Contact |
S_PRSP_CONTACT |
|
Response |
S_COMMUNICATION |
|
Territory |
S_ASGN_GRP |