Marketing Plans

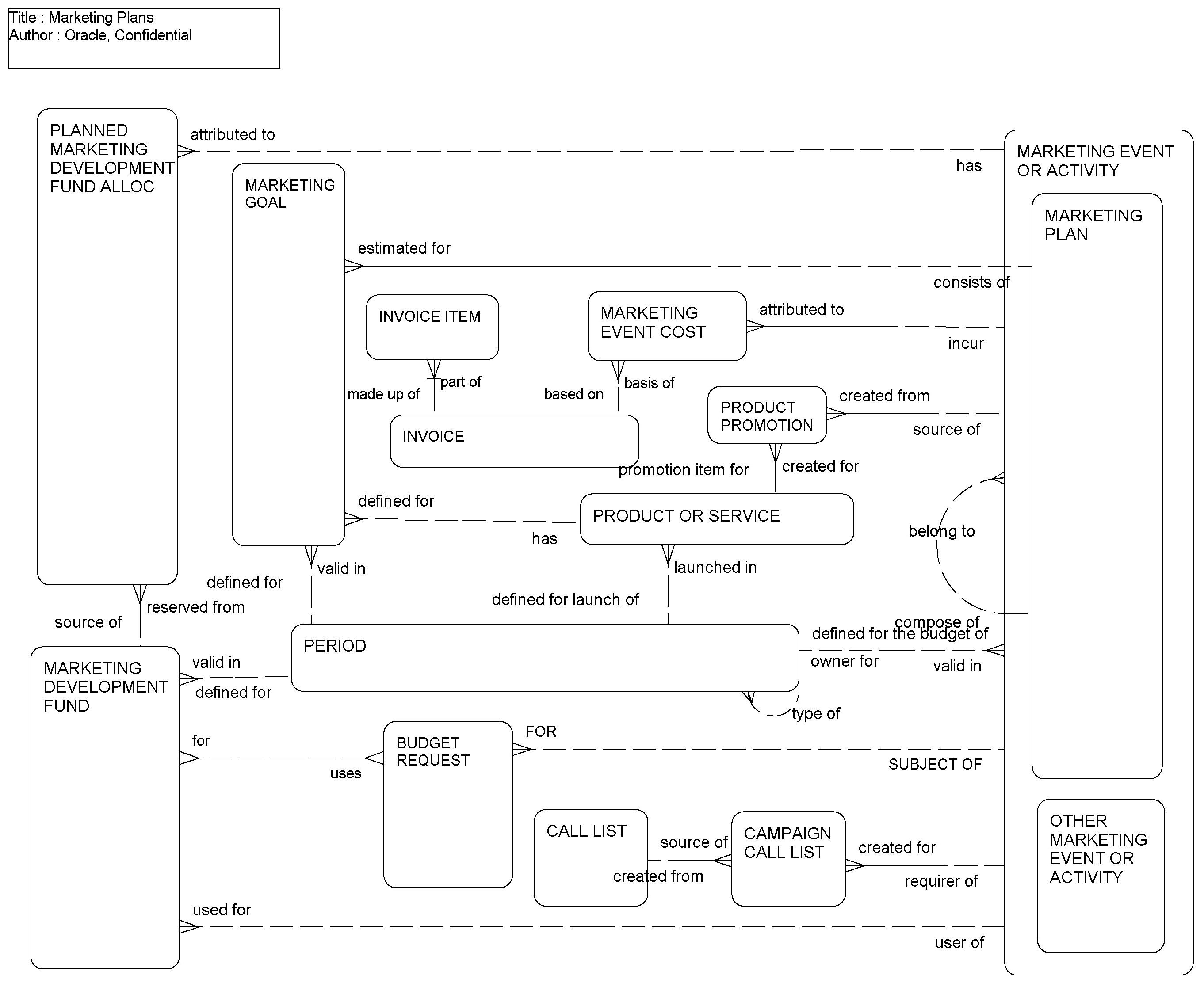
This ERD (see the following figure) illustrates how marketing plans are used in conjunction with the financial modeler for the purposes of financial planning. Marketing plans are multilevel groupings of plan elements (campaigns) or sub-plans. Financial goals and costs can be forecasted for each level of the plan, tracked against actual achievement after campaign execution, and rolled up to the top-level plan. Funds can also be allocated for different plans in different periods and used as inputs for accounting purposes or in financial calculations.

Marketing Plans: This image is described in the surrounding text.

The following table lists the entities in this ERD and their corresponding tables.

Entity Table

Call List

S_CALL_LST

Marketing Development Fund

S_MDF

Marketing Event Cost

S_SRC_COST

Marketing Event or Activity, Marketing Plan, Other Marketing Plan or Activity

S_SRC

Marketing Goal

S_SRC_GOAL

Period

S_PERIOD

Planned Marketing Development Fund Allocation

S_MDF_ALLOC

Product or Service, Product Line, Other Product or Service

S_PROD_INT, S_PROD_LN

Product Promotion

S_PROD_INT_SRC