Marketing Resource Management: Document

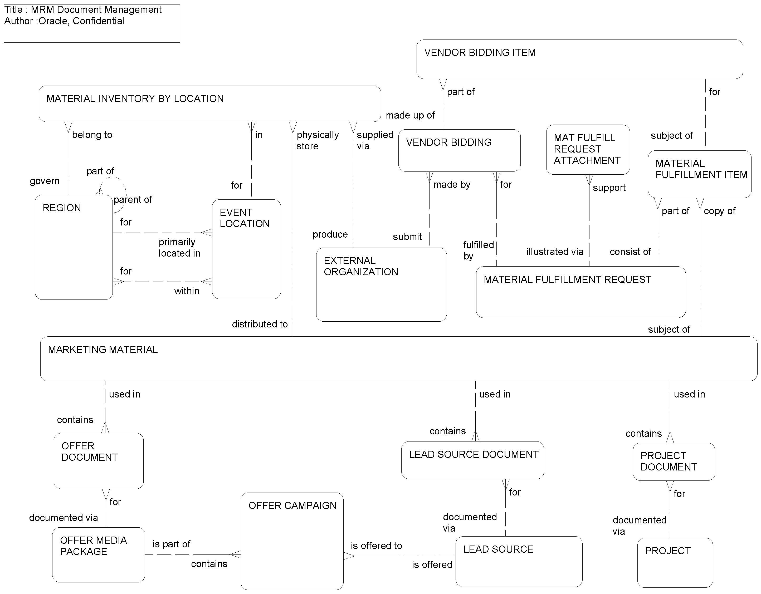
This ERD (see the following figure) illustrates the marketing content processing of the enhanced Marketing Resource Management module. It shows the relationship between the content and various entities such as project, offer media package, and lead source. It also illustrates the process of managing content inventory by region and location, and shows how fulfillment requests are completed through vendor bidding.

Marketing Resource Management: Document - This image is described in the surrounding text.

The following table lists the entities in this ERD and their corresponding tables.

Entity Table

Marketing Material

S_CB_ASSET

Material Inventory by Location

S_MKTG_DOC_INVT

Event Location

S_EVTLOC

Region

S_REGION

Material Fulfillment Request

S_EVT_FUL_REQ

Material Fulfillment Item

S_FUL_REQ_ITEM

Mat Fulfill Request Attachment

S_NOTE_FUL_REQ

Vendor Bidding

S_FUL_REQ_BID

Vendor Bidding Item

S_FR_BID_LITM

External Organization

S_ORG_EXT

Offer Media Package

S_DMND_CRTN_PRG

Offer Document

S_OFFR_CBAST

Lead Source

S_SRC

Lead Source Document

S_SRC_CBAST

Project

S_PROJ

Project Document

S_PROJ_CBAST