Medical Education Event Management

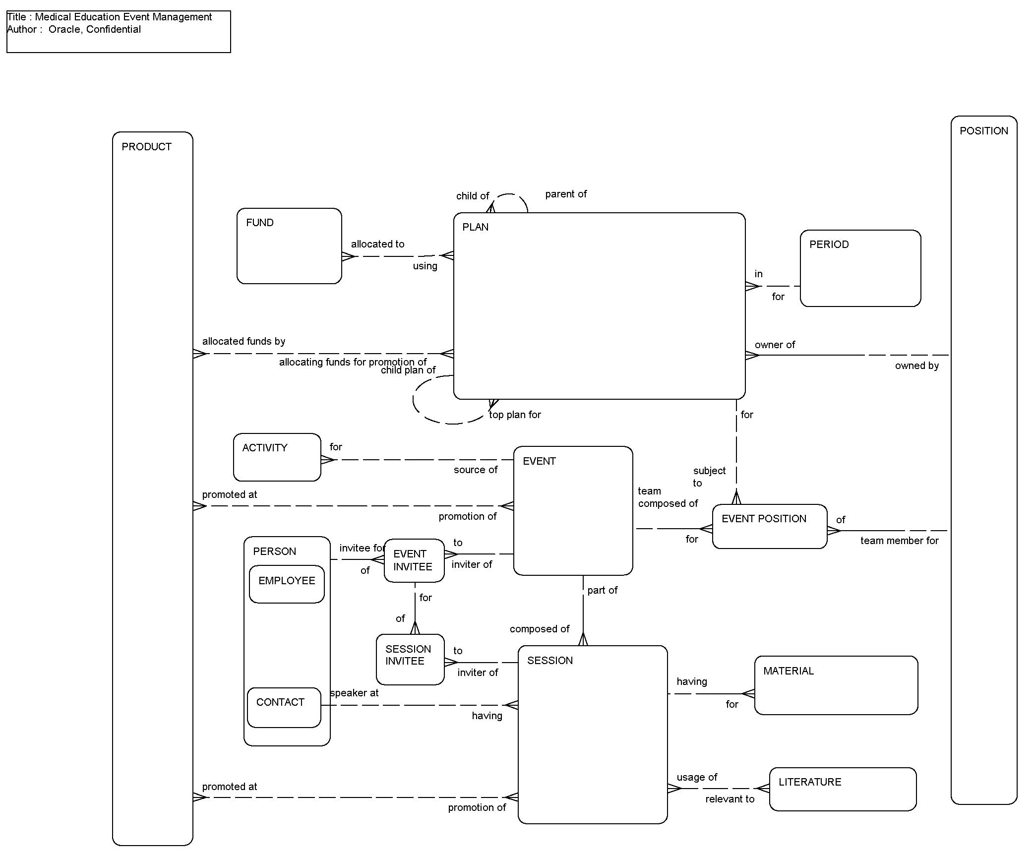
This ERD (see the following figure) illustrates the significant entities related to medical education events including plans, subplans, funds, events, sessions, products, and team members (employees). Medical education event planning also supports the allocation and aggregation of medical education budgets and expenditures for individual team members.

Medical Education Event Management: This image is described in the surrounding text.

The following table lists the entities in this ERD and their corresponding tables.

Entity Table

Activity

S_EVT_ACT

Event

S_ME_EVT_LS

Event Invitee

S_ME_EVT_INV_LS

Event Position

S_ME_EVT_POS_LS

Fund

S_MDF, S_ME_PLN_MDF_LS

Literature

S_ME_SES_LIT_LS

Material

S_ME_SES_MAT_LS

Period

S_PERIOD

Person

S_CONTACT, S_PARTY

Plan

S_ME_PLN_LS

Position

S_POSTN, S_PARTY

Product

S_ME_SES_PRD_LS, S_ME_EVT_PRD_LS, S_ME_PLN_PRD_LS, S_PROD_INT

Session

S_ME_SES_LS

Session Invitee

S_ME_SES_INV_LS