Orders
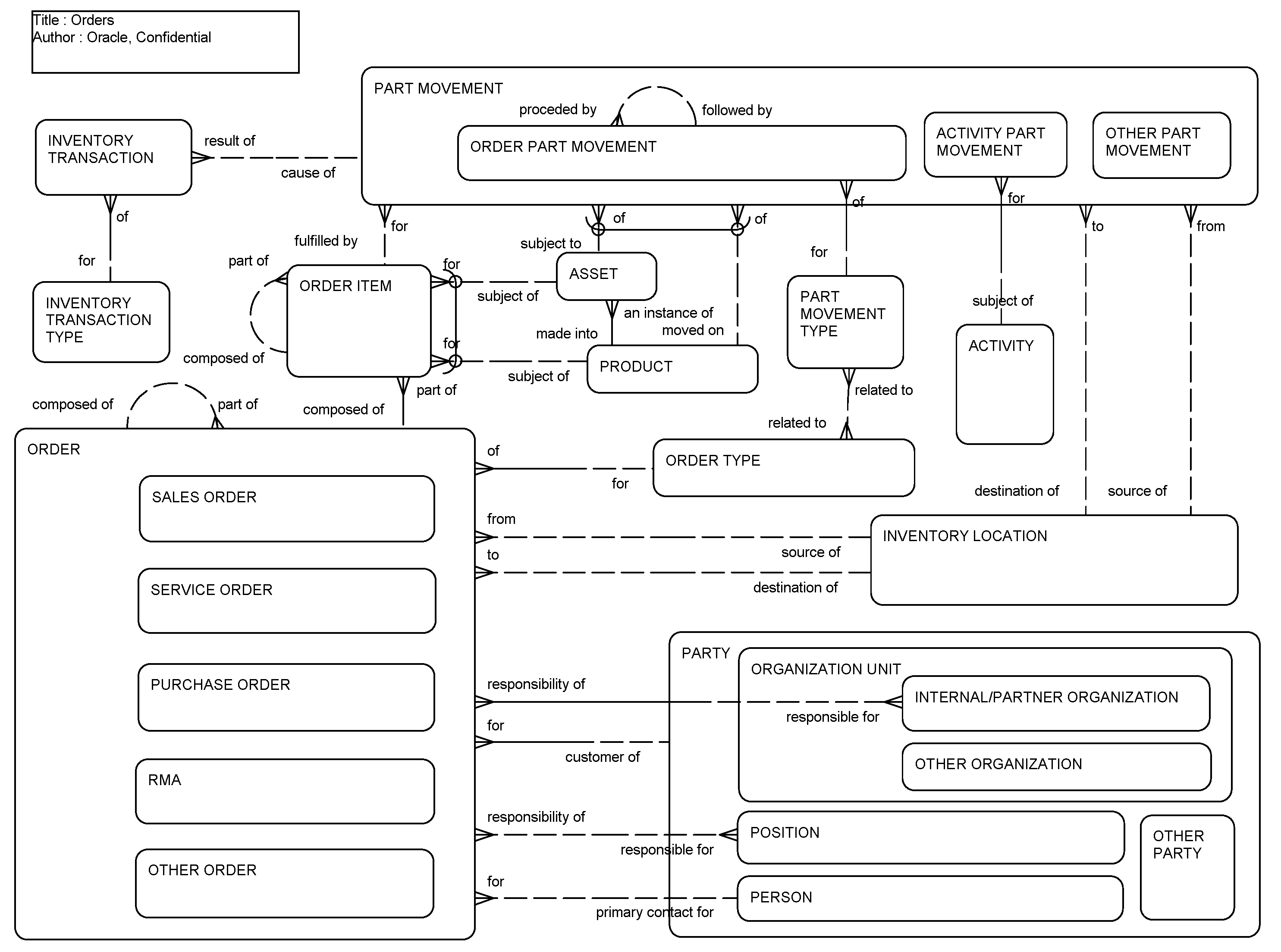
This ERD (see the following figure) illustrates the relationships between orders and significant entities related to orders such as assets, products, inventory locations, part movements, inventory transactions, activities, and parties. Orders include sales orders, service orders, purchase orders, and return material authorizations (RMAs) among others. The fulfillment of an order results in one or more part movements according to the instructions of the order. Each part movement results in one or more inventory transactions. Each order is usually the responsibility of a single internal or partner organization, but sometimes two or more. An order can be assigned or credited to one or more positions.
The following table lists the entities in this ERD and their corresponding tables.
| Entity | Table |
|---|---|
|
Activity |
S_EVT_ACT |
|
Asset |
S_ASSET |
|
Inventory Location |
S_INVLOC |
|
Inventory Transaction |
S_INV_TXN |
|
Inventory Transaction Type |
S_INV_TXN_TYPE |
|
Order |
S_ORDER |
|
Order Item |
S_ORDER_ITEM |
|
Order Type |
S_ORDER_TYPE |
|
Part Movement |
S_ACTPART_MVMT, S_ORDPART_MVMT |
|
Part Movement Type |
S_PARTMVMT_TYPE |
|
Party |
S_PARTY, S_ORG_EXT, S_POSTN, S_CONTACT |
|
Product |
S_PROD_INT |