Personal Account

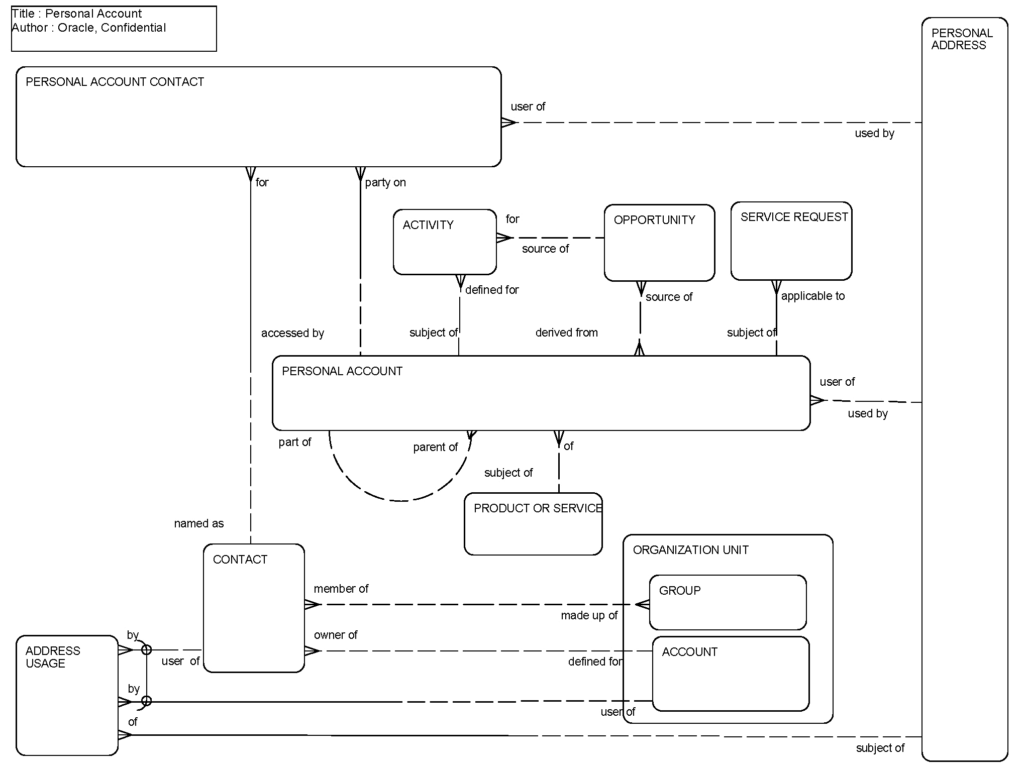
This ERD (see the following table) illustrates how personal accounts (such as financial accounts or insurance policies) are accessible by contacts and associated with accounts, and how addresses are relevant for each of these. Also supported are associations between contacts and the membership of contacts in groups. Opportunities are associated with personal accounts to track the source of existing business.

Personal Account: This image is described in the surrounding text.

The following table lists the entities in this ERD and their corresponding tables.

Entity Table

Account

S_ORG_EXT, S_PARTY

Activity

S_EVT_ACT

Contact

S_CONTACT, S_PARTY

Opportunity

S_OPTY

Organization Unit

S_ORG_EXT, S_PARTY

Personal Account

S_ASSET

Personal Account Contact

S_ASSET_CON

Personal Address

S_ADDR_PER

Product

S_PROD_INT

Service Request

S_SRV_REQ