Product Quality Tracking

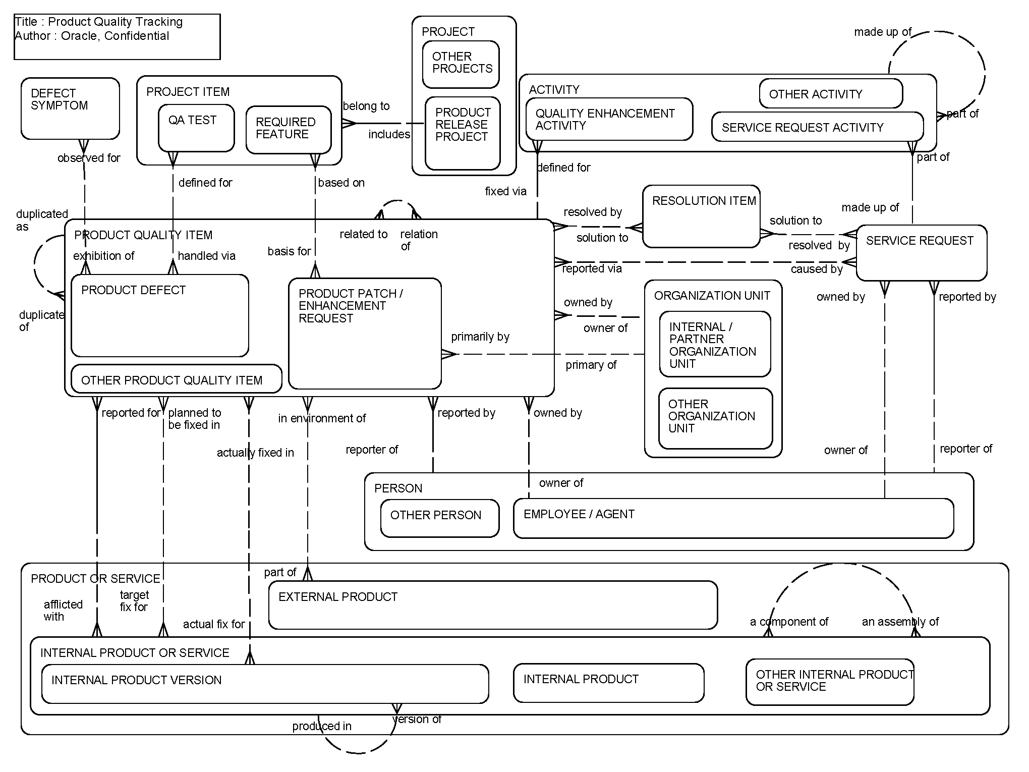
This ERD (see the following figure) illustrates the significant entities related to product defect tracking. Defects can be associated with service requests and can include associated activities defined to fix the defect. Associations can be defined with various product or product versions to record which are affected by the defect, which are planned to fix the defect, and which actually fix the defect. Additional relevant associations with external products can be recorded. Defects can be associated with other, related defects.

Product Quality Tracking: This image is described in the surrounding text.

The following table lists the entities in this ERD and their corresponding tables.

Entity Table

Activity

S_EVT_ACT

Defect Symptom

S_PRDFCT_SYMP

Employee/Agent

S_EMP_PER, S_CONTACT, S_PARTY

Organization Unit

S_ORG_EXT, S_PARTY

Product or Service

S_PROD_INT, S_PROD_EXT

Product Quality Item

S_PROD_DEFECT

Project

S_PROJ

Project Item

S_PROJITEM

Resolution Item

S_RESITEM

Service Request

S_SRV_REQ