Products or Services

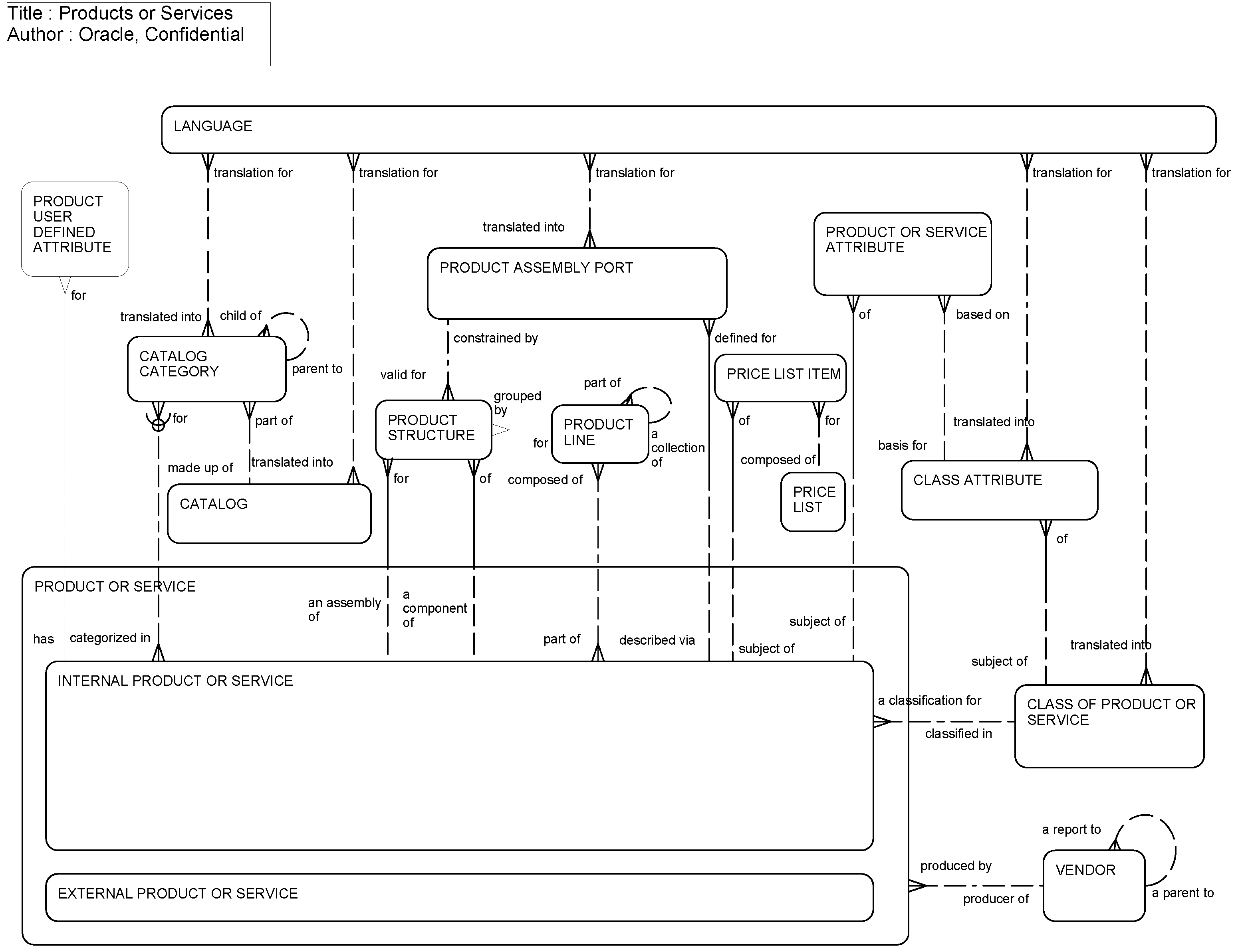
This ERD (see the following figure) illustrates the significant entities related to a product including product components (product structure), substitute or competitive products (product comparison), the product's vendor, the product line or lines to which the product belongs, and so on. In addition, this diagram illustrates the relationship between products and product prices, as well as the language translations for some of these entities.

Products or Services: This image is described in the surrounding text.

The following table lists the entities in this ERD and their corresponding tables.

Entity Table

Catalog

S_CTLG

Catalog Category

S_CTLG_CAT

Class Attribute

S_XA_ATTR

Class of Product or Service

S_VOD, S_VOD_VER

Language

S_LANG

Price List

S_PRI_LST

Price List Item

S_PRI_LST_ITEM

Product Assembly Port

S_PROD_ITEM

Product Line

S_PROD_LN

Product or Service

S_PROD_INT or S_PROD_EXT

Product or Service Attribute

S_PROD_INT_XA

Product Structure

S_PROD_ITEM, S_PROD_REL

Product User Defined Attribute

S_PROD_USRDEFATR

Vendor

S_ORG_EXT, S_PARTY