Revenue
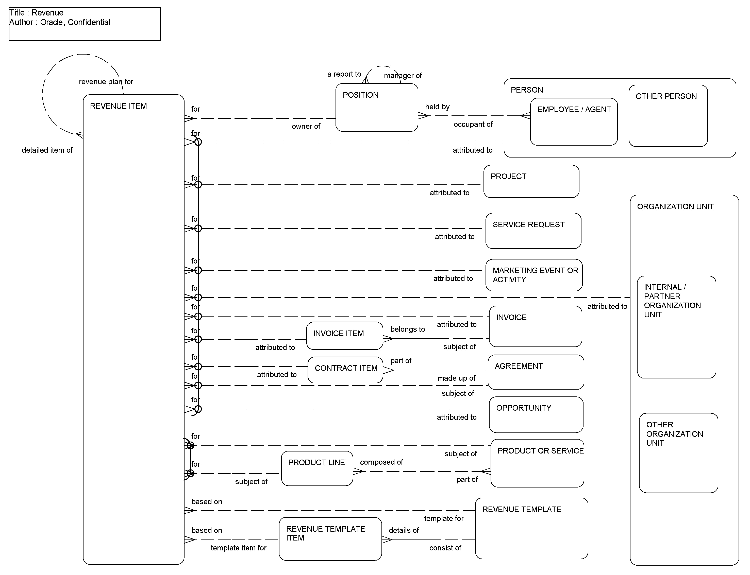
This ERD (see the following figure) illustrates how revenue items are tracked and analyzed in Siebel Business Applications. Revenue Items can be defined for any number of confirmed or likely business transactions such as opportunities, accounts, projects, marketing events or activities, agreements, invoices, and so on. Revenue is generally attributed to a product, service, product line, or some description of the product or service offering. Credit for the revenue can be spread across sales team members by breaking the revenue into a line for each sales team member with their credit amounts. Recurring or incoming revenues over a period of time (weeks, months, or years) can be shown by using the revenue schedule capabilities. A revenue template with detailed items can be created for this purpose.
The following table lists the entities in this ERD and their corresponding tables.
| Entity | Table |
|---|---|
|
Agreement |
S_DOC_AGREE |
|
Agreement Item |
S_AGREE_ITEM |
|
Invoice |
S_INVOICE |
|
Invoice Item |
S_INVC_ITEM |
|
Marketing Event |
S_SRC |
|
Opportunity |
S_OPTY |
|
Organization Unit |
S_ORG_EXT, S_PARTY |
|
Person |
S_CONTACT, S_PARTY |
|
Position |
S_POSTN, S_PARTY |
|
Product Line |
S_PROD_LN |
|
Product or Service |
S_PROD_INT |
|
Project |
S_PROJ |
|
Revenue Item |
S_REVN |
|
Revenue Template |
S_REVN_TMPL |
|
Revenue Template Item |
S_REVN_TMPL_ITM |
|
Service Request |
S_SRV_REQ |