Service Agreement
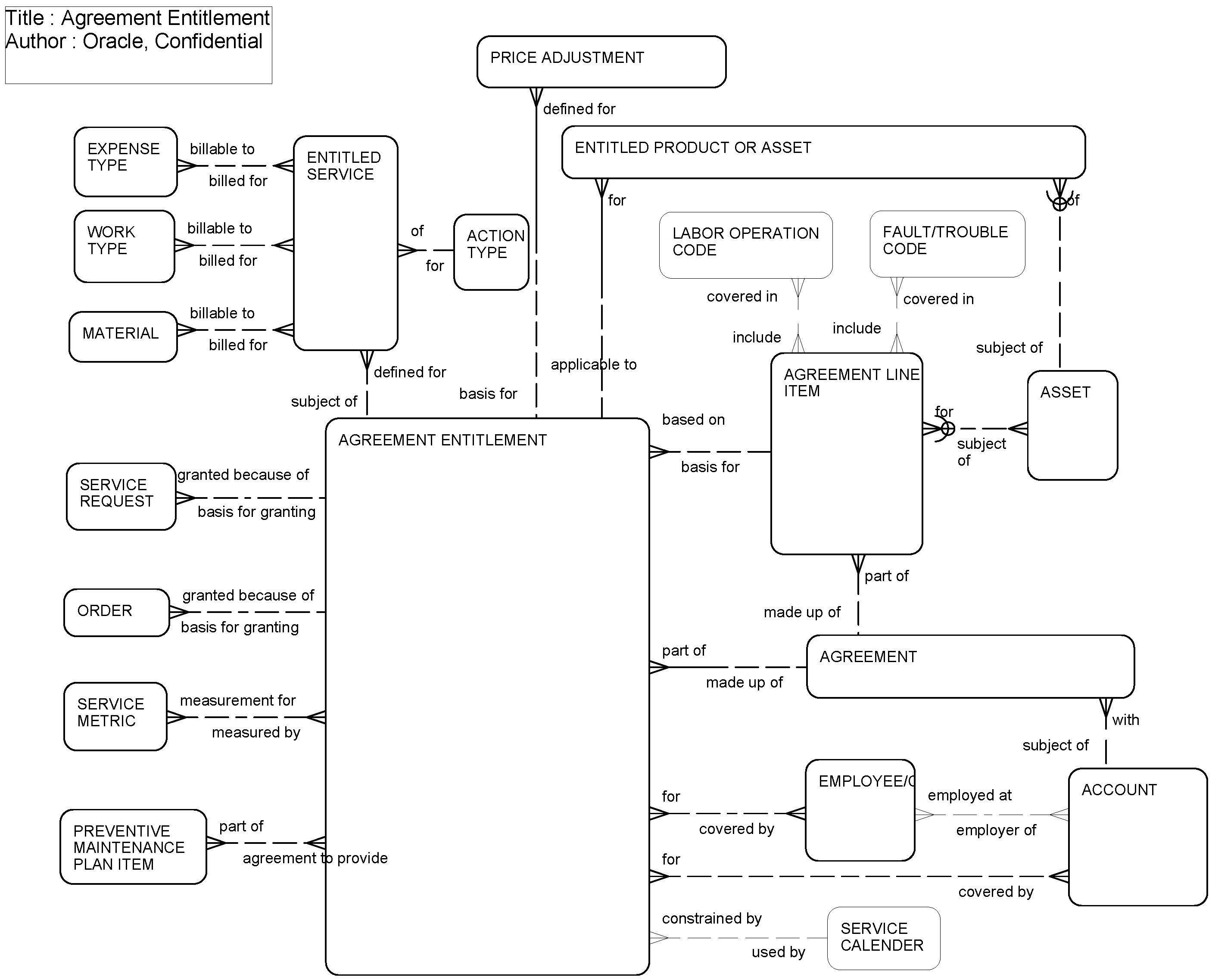
This ERD (see the following figure) illustrates how Siebel Business Applications support service agreements. A service agreement is a contract that entitles one or more contacts at one or more organizations to provide service or support on one or more items through entitlements. Entitlement items define coverage of products or specified instances of a product. The entitlement can be constrained by a service calendar (to indicate 24x7 coverage, for example), and can be subject to one or more metrics (that describe a guaranteed two-hour response, for example). For covered items, covered labor and covered faults can be defined.
The following table lists the entities in this ERD and their corresponding tables.
| Entity | Table |
|---|---|
|
Account |
S_ORG_EXT, S_PARTY |
|
Agreement |
S_DOC_AGREE |
|
Agreement Entitlement |
S_ENTLMNT |
|
Agreement Line Item |
S_AGREE_ITEM |
|
Asset |
S_ASSET |
|
Contact |
S_CONTACT, S_PARTY |
|
Entitled Product or Asset |
S_ENTLMNT_ITEM |
|
Entitled Service |
S_ENTL_ACT_TYPE |
|
Expense Type |
S_EXP_ITEM_TYPE |
|
Fault/Trouble Code |
S_FAULT_CODE, S_AGRITM_FLTCD |
|
Labor Operation Code |
S_LAB_OPER_CODE, S_AGRITM_LABOPR |
|
Material |
S_PROD_INT |
|
Order |
S_ORDER |
|
Preventive Maintenance |
S_PM_PLNITM |
|
Price Adjustment |
S_ENTL_PRDPRI |
|
Product |
S_PROD_INT |
|
Service Calendar |
S_SCHED_CAL |
|
Service Metric |
S_SVC_METRIC |
|
Service Request |
S_SRV_REQ |
|
Work Type |
S_PROJ |