Warranty
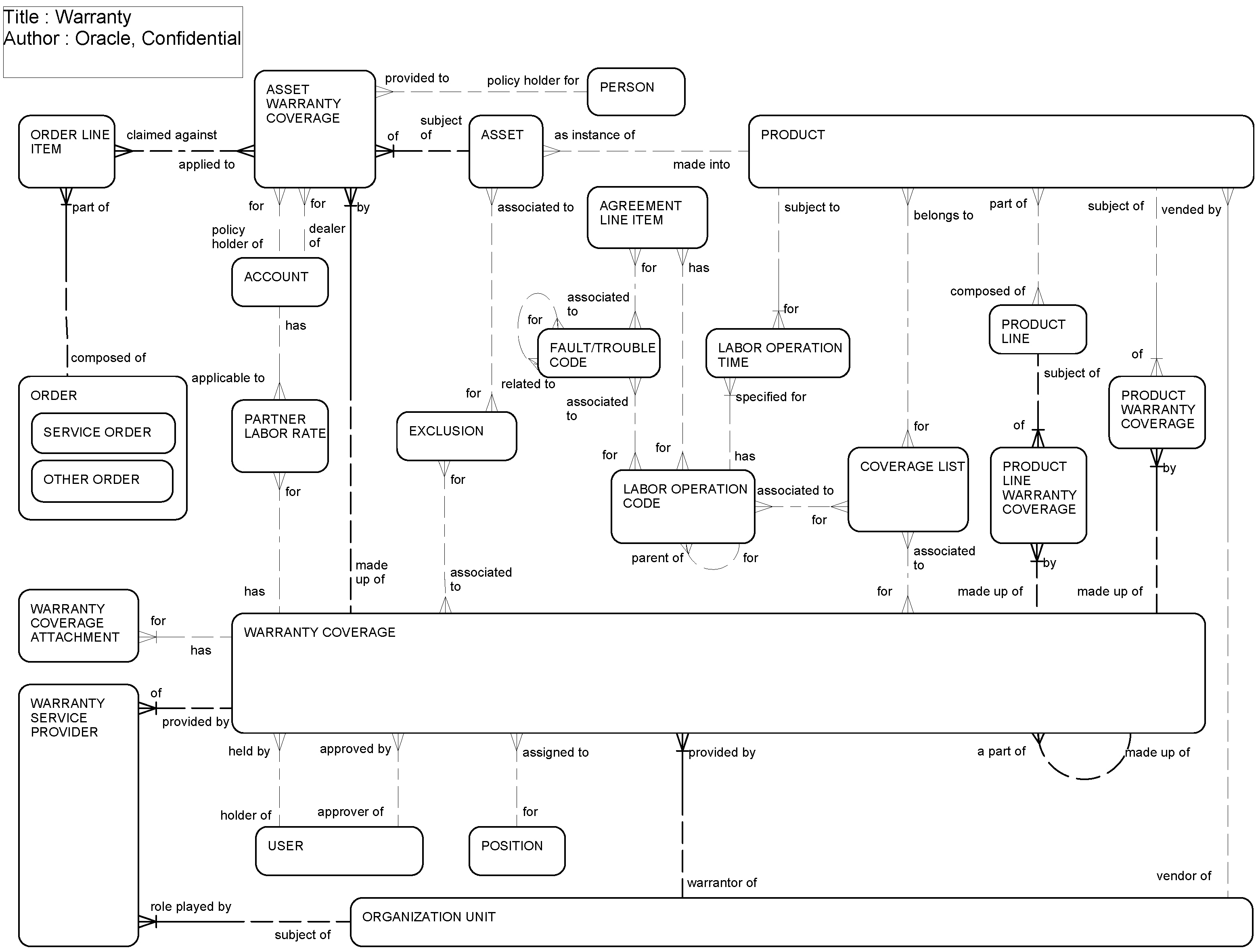
This ERD (see the following figure) illustrates how Siebel Business Applications track product warranty coverages. Warranty coverage is provided by an organization (often the vendor of the product) and covers one or more products. The products covered under the warranty coverage are specified directly through product warranty coverage entries. Warranty service can be provided by one or more authorized service providers.
The various warranty coverages are applied to an asset through a Warranty Policy. A warranty can be tracked throughout its life, and can be applied to fully or partially compensate the service provider for service requested in a service order. Warranties can also include coverage lists, exclusions from coverage, fault codes, trouble codes, repair operation codes, and repair operation times associated with them.
A Supplier Warranty Policy is an agreement between the parts supplier and the original equipment manufacturer. Parts are covered as line items of the agreement with the rules and conditions of compensation specified.
The following table lists the entities in this ERD and their corresponding tables.
| Entity | Table |
|---|---|
|
Account |
S_ORG_EXT |
|
Asset |
S_ASSET |
|
Asset Warranty Coverage |
S_ASSET_WRNTY |
|
Contact |
S_CONTACT |
|
Coverage List |
S_CVRG_LST, S_WRNTY_CVRGLST |
|
Exclusion |
S_EXCLUSION, S_WRNTY_EXLSN |
|
Fault/Trouble Code |
S_FAULT_CODE |
|
Labor Operation Code |
S_LAB_OPER_CODE, S_CVRGLST_LABOP |
|
Labor Operation Time |
S_LAB_OPER_TM |
|
Order |
S_ORDER |
|
Order Item |
S_ORDER_ITEM |
|
Organization Unit |
S_ORG_EXT, S_PARTY |
|
Partner Labor Rate |
S_PRTNR_LAB_RATE |
|
Position |
S_POSTN |
|
Product |
S_PROD_INT, S_CVRGLST_PART |
|
Product Line |
S_PROD_LN |
|
Product Line Warranty Coverage |
S_PRDLN_WRNTY |
|
Product Warranty Coverage |
S_PROD_WRNTY |
|
User |
S_USER |
|
Warranty Coverage |
S_WRNTY_CVRG, S_WRNTY_CVRG_X |
|
Warranty Coverage Attachment |
S_WRNT_CVRG_ATT |
|
Warranty Service Provider |
S_WRNTY_SRV_ORG |