eMail Response - Response Workflow

The eMail Response - Response workflow creates the outbound email message and navigates agents to the view where they can compose a response message. In addition to creating the activity, this workflow also appends the original message to the bottom of the email message.

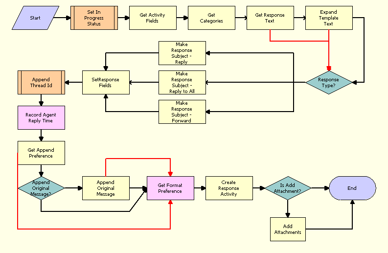
This workflow is called when users click the Reply, Reply to All, and Forward buttons on the Communications screen. The following figure illustrates this workflow.

eMail Response - Response Workflow. This image shows the following workflow: This image is described in the surrounding text.

This workflow performs the following actions:

  1. It changes the activity status to In Progress.

  2. It retrieves the email template and returns the agent to the view where they can compose a response message.

  3. It generates a response based on three types: Reply, Reply to All, Forward.

  4. Once the message is composed, it appends the original message to the end of the email response and adds the file attachments as needed.