SIS OM Edit Delta MS Quote Line Item Workflow

This workflow processes product configurations for multi-site quotes. This workflow is called when you click the Customize button to configure the products for the services in a multi-site quote.

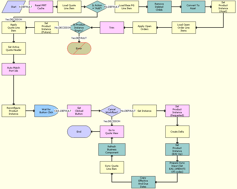
The following shows this workflow.

This image is described in surrounding text.

Workflow Description

This workflow performs the following actions:

  1. Reset PMT Cache. This step resets the PMT cache that holds the product configurations.

  2. Load Quote Line Item. This step loads the configured product in the product group of the multi-site quote.

  3. Is Action = 'Add'? This step determines whether the Action field for the configured product is a value of Add.

  4. Load Base PG Line Item. This step loads the base product configuration when the Action field is not a value of Add. The modified product configuration is compared to the base product configuration.

  5. Remove Deleted Childs. This step removes the child products with a value of Delete in the Action field. These child products are not included in the configuration comparison.

  6. Convert To Asset. This step converts the base product configuration to an asset. The Delta method compares the modified product configuration to the base product configuration.

  7. Set Product Instance (Asset). This step sets the base product configuration in the PMT cache.

  8. Load Open Order Line Items. This step loads the open order line items by using the provided search specifications.

  9. Apply Open Orders. This step applies the open order items from the previous step.

  10. Trim. This step eliminates line items from a delta quote or delta order when they do not meet the requirements that are specified in the input arguments.

  11. Is Product Instance Empty? This step determines whether the outcome of Step 9 is empty.

  12. Set Product Instance (Future). This step sets the requested product configuration in the PMT cache.

  13. Apply Quote Line Item. This step calls the PMT Service Apply method to convert the product to an asset. The Delta method compares the modified product configuration to the base product configuration.

  14. Set Active Quote Header. This step sets the header of the product group in the PMT Service.

  15. Auto Match Port Ids. This step calls the auto match functionality in the Siebel Configurator.

  16. Reconfigure Product Instance. This step opens the Siebel Configurator in an interactive mode.

  17. Wait for Button Click. This step waits for a button click in the Siebel Configurator.

  18. Get Clicked Button. This step determines the button that is clicked in the Siebel Configurator.

  19. Cancel Workflow? This step determines whether the Cancel button is clicked in the Siebel Configurator.

  20. Get Instance. This step gets the configured product instance from the Siebel Configurator.

  21. Set Product Instance (Requested). This step sets the product instance in the PMT cache.

  22. Create Delta. This step creates the difference between the base product configuration and modified product configuration.

  23. Set Product Instance (EAI Op). This step sets the EAI operation codes in the modified product configuration by using the output from the previous step.

  24. Prepare Sync Input (Set EAI_OPERATION codes). This step prepares the modified product configuration to update the database.

  25. Copy Effective And Due Dates. This step copies the effective date and due date for the product to their original values before the configuration.

  26. Sync Quote Line Item. This step saves the modified product configuration in the database.

  27. Refresh Business Component. This step refreshes the MS Quote Product Group Items business component.

  28. Go to Quote View. This step navigates to the Product Groups view of the multi-site quote.