Overview of Extending the Connector
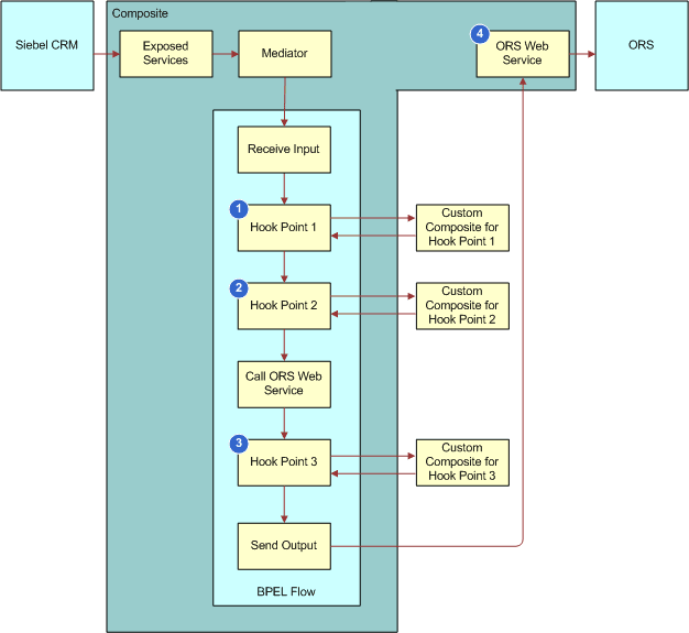
A hook point is a service you can use to extend a composite. It uses input that you provide to communicate with a composite and it returns a result from the composite. You can use hook points to extend the following items:
Schema
Mediator
BPEL flow
Note the following:
This integration uses each hook point as a placeholder in a BPEL flow.
A hook point does not include any functionality or perform any manipulation other than to access a composite.
Every hook point uses a synchronous request and reply model.
You can use hook points to extend a direct integration flow.
This integration disables every hook point by default. To use a hook point, you must set a DVM (domain value map) parameter for the hook point parameter to true. For more information, see Parameters You Must Set in the Parameter Definition File.
If you use a hook point, then make sure you avoid a name space conflict in the implementation.
The following illustrates a generic flow that includes hook points.
