About Structure for Service Inventories
A primary objective of the Service Inventory module is to record the organization of inventory.
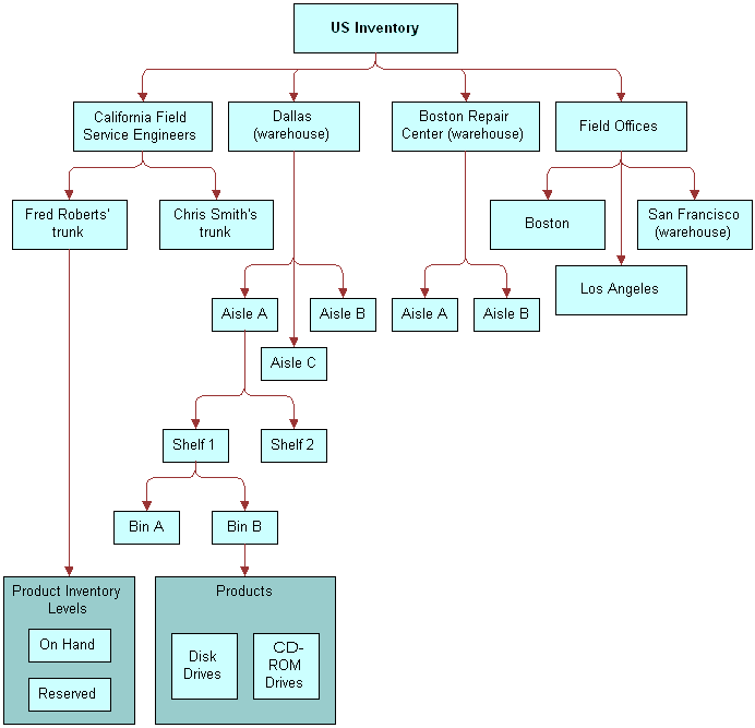
The following figure shows an example of a service inventory structure that is hierarchical.

At the first level is US Inventory. At the next level, the structure is divided into California Field Service Engineers, Dallas (warehouse), Boston Repair Center (warehouse), and Field Offices.
California Field Service Engineers is divided into Fred Roberts’ trunk and Chris Smith’s trunk. Fred Roberts’ trunk has product inventory levels of On-Hand and Reserved. Dallas (warehouse) is divided into Aisle A, Aisle B, and Aisle C. Aisle A has Shelf 1 and Shelf 2. Shelf 1 is divided into Bin A and Bin B. Bin B has products of Disk Drives and CD-ROM Drives. Boston Repair Center (warehouse) is also divided into Aisle A and Aisle B. Field Offices is divided into Boston, Los Angeles, and San Francisco (warehouse).