SHM Post Check Workflow

This workflow process checks whether or not the selected order is associated with an event check. If the order is associated with an event check, then it deletes the line items from the event check, creates new line items including line items for each tax and service charge, and sets the event check status to Posted.

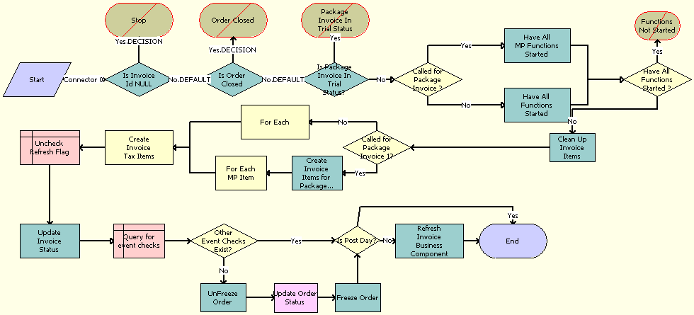
The following image shows this workflow.

SHM Post Check: This image is described in the surrounding text.

Workflow Description. This workflow performs the following actions:

  1. Is Invoice Id NULL. Verifies whether or not the workflow is called for a valid event check.

  2. Is Order Closed. Verifies whether or not the workflow is called for a posted event check.

  3. Is Package Invoice In Trial Status? If any meeting function is part of the current event check, then this step verifies whether or not the calling of this workflow is valid.

    Note: If a meeting package event check does not have a Status of Trial, then the event check cannot be posted.
  4. Called for Package Invoice? Verifies the function dates, either for all meeting package functions or for all order functions.

  5. Have All MP Functions Started. Verifies whether or not the function dates of all the meeting packages are less than or equal to the current date.

  6. Have All Functions Started. Verifies whether or not the function dates on the order are less than or equal to the current date.

  7. Have All Functions Started? Decides whether or not to generate a validation error for function dates.

  8. Clean Up Invoice Items. Deletes the invoice items.

  9. Called for a Package Invoice 1? Decides whether or not to create invoice items for order function items or meeting function items.

  10. For Each. Creates invoice items only for order function items that are not part of a meeting package.

  11. Create Invoice Items for Package Types. Creates invoice items for meeting package types.

  12. For Each MP Item. Creates invoice items for meeting function items or nonfunction line items.

  13. Create Invoice Tax Items. Creates taxes and service charges for newly created invoice items.

  14. Uncheck Refresh Flag. Clears the Refresh flag of the event check that is being posted.

  15. Update Invoice Status. Assigns a Status of Posted to the event check that is being posted.

  16. Query for event checks. Queries for other open event checks for the same order as that of the current event check.

  17. Other Event Checks Exist? Checks whether or not any other open event checks are available.

  18. UnFreeze Order. Unlocks the event order to so that the Status of the order can be set to Closed.

  19. Update Order Status. Assigns a Status of Closed to the event order.

  20. Freeze Order. Locks the event order.

  21. Is Post Day? If the workflow is invoked by the Post Day functionality, then this step prevents the invoice details from being refreshed by ending the workflow.

  22. Refresh Invoice Business Component. Refreshes the invoice business component.

Associated Business Service Methods. The following table shows the steps in this workflow that call business service methods.

Workflow Step Method Called In Business Service

Have All MP Functions Started

Have All Functions Started

SHM Invoice Process

Have All Functions Started

Have All Functions Started

SHM Invoice Process

Clean Up Invoice Items

Clean Up Invoice Items

SHM Invoice Process

For Each

Accumulate

SH For

Create Invoice Items for Package Types

Create Package Type Invoice Items

SHM Invoice Process

For Each MP Item

Accumulate

SH For

Create Invoice Tax Items

Create Invoice Tax Items

SHM Invoice Process

Update Invoice Status

Set Status

SHM Invoice Process

UnFreeze order

FreezeReviseOrderForPostCheck

TNT SHM Order Service

Update Order Status

Set Order Status

SHM Invoice Process

Freeze order

FreezeReviseOrderForPostCheck

TNT SHM Order Service

Refresh Invoice Business Component

Refresh Business Component

SIS OM PMT Service