TNT SHM Create Function Order Workflow

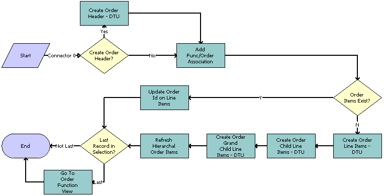
This workflow creates an order for a function. If an order already exists for the function, this workflow updates the Order Id fields in the function and the function line items and navigates to the Orders screen. The following image shows this workflow.

This workflow is started when a user clicks Menu and chooses Create Function Order in the Quote screen, Function applet.

TNT SHM Create Function Order Workflow: This image is described in the surrounding text.

Workflow Description. This workflow performs the following actions:

  1. Create Order Header? This workflow step checks whether or not to create order header information. If the function does not have an order, this step returns True.

  2. Create Order Header - DTU. This workflow step creates an order with header information.

  3. Add Func/Order Association. This workflow step associates the quote functions with the order.

  4. Order Items Exist? If an order exists, this workflow step returns True.

  5. Update Order Id on Line Items. If an order exists, this workflow step updates the Order Id for the function and the function line items.

  6. Create Order Line Items - DTU. If an order does not exist, this workflow step creates an order along with the function and the function line items. The QuoteFunctionSearchSpec input argument prevents the line items for subfunctions and grandchild functions from being created twice.

  7. Create Order Child Line Items - DTU. This workflow step associates a subfunction and the subfunction line items with the order created in the preceding step. The QuoteFunctionSearchSpec input argument prevents the line items for subfunctions and grandchild functions from being created twice.

  8. Create Order Grand Child Line Items - DTU. This workflow step associates the grandchild function and the grandchild function line items with the order created in Step 6.

  9. Refresh Hierarchal Order Items. When hierarchal records are transferred through the Data Transfer Utilities (DTU), then in order to maintain the hierarchy in the destination business component, the workflow calls the Refresh Hierarchal business components.

  10. Last Record in Selection? In a multiple selection, this workflow step checks whether or not the selected record is the last record.

  11. Go To Order Function View. If the selected record is the last record, this workflow step navigates to the Order screen, Functions view. If the selected record is not the last record, then the workflow ends and is called again for the next selected record.

Associated Business Service Methods

The following table shows the steps in this workflow that call business service methods.

Workflow Step Business Service Method Called

Create Order Header - DTU

DataTransfer

Add Func/Order Association

AddFunctionOrderAssoc

Create Order Line Items - DTU

DataTransfer

Create Order Child Line Items - DTU

DataTransfer

Create Order Grand Child Line Items - DTU

DataTransfer

Refresh Hierarchal Order Items

RefreshHierchyBCs

Update Order Id on Line Items

UpdateOrderLineItems

Go To Order Function View

GotoView