LOY Cancel Transaction Process Workflow

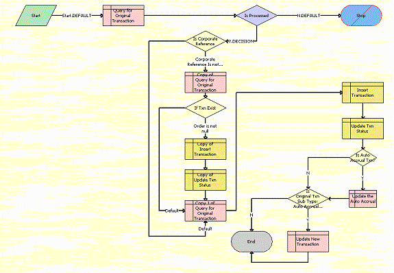
The LOY Cancel Transaction Process workflow, shown in the following image, cancels a transaction.

LOY Cancel Transaction Process Workflow: This image is described in the surrounding text.

Workflow Description. This workflow performs the following actions:

  • Query for Original Transaction. This step retrieves data from original transaction.

  • Is Processed. If the Transaction has been processed, then this step calls the step Is Corporate Reference. Otherwise, it displays an error message saying that the selected transaction cannot be canceled either because its Status is not Processed or because it has updated Tier or Promotion Attributes, that instead this transaction must be cancelled manually.

  • Is Corporate Reference. This step checks whether the Corporate Reference field is NULL. If it is not NULL, then it calls the step Copy of Query for Original Transaction. Otherwise, it calls the step Copy 1 of Query for Original Transaction. If there is a corporate reference, then two transactions would have been created, one for the corporate account and one for the individual.

  • Copy of Query for Original Transaction. This step retrieves data from the original transaction.

  • If Txn Exist. If the Order is not NULL, then this step calls the step Copy of Insert Transaction. Otherwise, it calls Copy 1 of Query for Original Transaction.

  • Copy of Insert Transaction. This step creates a redemption transaction.

  • Copy of Update Txn Status. This step updates the status of the corporate transaction to Cancelled.

  • Copy 1 of Query for Original Transaction. This step retrieves data from the original transaction.

  • Insert Transaction. This step creates a redemption transaction.

  • Update Txn Status. This step updates the status of the individual transaction to Cancelled.

  • Is Auto Accrual Txn? If the transaction is Auto Accrual, then this step calls the step Update the Auto Accrual. Otherwise, it checks the transaction subtype.

  • Update the Auto Accrual. This step updates the transaction with the transfer member Id.

  • Is Original Txn Sub Type: Auto Accrual? If the Transaction Sub Type is Auto Accrual, then this step calls the step Update new Transaction. Otherwise, the workflow ends.

  • Update New Transaction. This step updates the status of the transaction.