LOY Member Enrollment Process Workflow

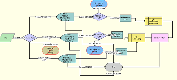
The LOY Member Enrollment Process workflow, shown in the following image, processes new member enrollments.

LOY Member Enrollment Process Workflow

Workflow Description. This workflow performs the following actions:

  • Member Type. This step checks the Member Type and redirects members to the appropriate views. If the Member Type is not given, then it displays an error message saying the member type is missing.

  • New Account Membership Info View. This interactive step displays the LOY Enroll Program Account Member Detail View (eApps). If the user clicks Cancel, then the workflow ends. If the User clicks Submit, then this step calls the step Account is Null?

  • Account is Null? This step checks whether the Account Is Null. If it is Null, then it displays an error message saying the account is missing. Otherwise, it calls the step SetNametoAccount.

  • SetNametoAccount. This step calls the method Echo of the Workflow Utilities Business Service, which sets the name for the member.

  • New Membership for Account. This step adds the new member to the account.

  • New Household Membership Info View. This interactive step displays the LOY Enroll Program Household Member Detail View (eApps). If the user clicks Cancel, then the workflow ends. If the user clicks Submit, then it calls the step Household is Null?

  • Household Is Null? This step checks whether the Account Is Null. If it is Null, then it displays an error message saying that household is missing. Otherwise, it calls the step SetNametoHousehold.

  • SetNametoHousehold. This step calls the method Echo of the Workflow Utilities Business Service, which sets the name for the member.

  • New Individual Membership Info View. This interactive step displays the LOY Enroll Program Member Detail View (eApps). If the user clicks Cancel, then the workflow ends. If the user clicks Submit, then it calls the step SetNametoContact.

  • SetNametoContact. This step calls the method Echo of the Workflow Utilities Business Service, which sets the name for the member.

  • New Membership. This step adds the member to the Household or Contacts list.

  • BS GoToView. This step calls the method GotoView of the CUT eSales Order Entry Toolkit Service Business Service, which navigates to the view LOY Member List View (eApps).