Establishing Funds for MedEd Plans

This task is a step in Process of Managing MedEd Events.

A MedEd plan is a database record in which you specify common funding for a group of MedEd events that share a common objective. Each MedEd event can be funded by up to one MedEd plan for each event team member who is responsible for each event. Using the MedEd Activities view, you can track costs associated with each event. Because these events are automatically aggregated by plan, you can compare actual expenditures with MedEd plans across sales divisions.

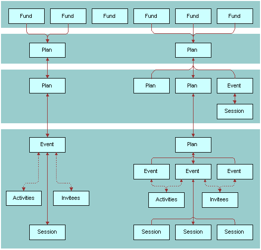
The following image shows the possible relationships between MedEd funds, plans (primary and subplans) events, sessions, activities, and invitees:

  • Funds are made up of Plans.

  • Plans are made up of Events or subplans; subplans in turn are made up of events.

  • Events are made up of Sessions, Activities, and Invitiees.

Relationships Between Funds, Plans, Events, Sessions, Activities, and Invitees

To establish a fund and associate it with a MedEd plan, you must:

  • Define an active period for the fund. Define an active period that can be assigned to a fund. For more information on defining periods, see Siebel Applications Administration Guide.

  • Establish the fund. Establish the fund by loading fund information into the database using Siebel Enterprise Integration Manager (EIM). To perform this task, you must consult Siebel Enterprise Integration Manager Administration Guide to determine which columns are included in the database table EIM_MDF and how those columns map to the columns in the base table S_MDF. Then, use a standard SQL utility to place information about the fund you are establishing in the EIM_MDF table.

    Note: If you want the fund to be active immediately, make sure that the current date falls between the start date and end date that you specify for the fund.

    For more information on using EIM, see Siebel Enterprise Integration Manager Administration Guide.

  • Verify fund availability. Verify that the fund has been successfully established and is available for association with a MedEd plan. For more information, see the procedure Establishing Funds for MedEd Plans.

To verify that a fund is available for association with a MedEd plan

  1. Navigate to the Administration - Data screen, then the MedEd Planning view.

  2. In the Plans list, select a plan.

  3. In the Plan Administration form, click the multiple select button in the Funds field.

    All active funds listed in the S_MDF table appear.

  4. Verify the fund you want is available and then close the dialog box.