SIS OM Edit Delta Quote Line Item

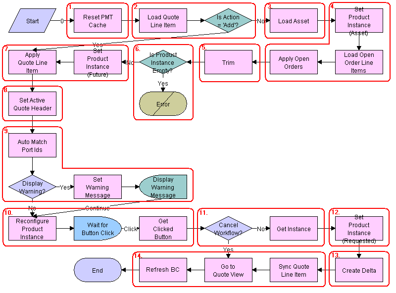
This workflow applies active and unprocessed orders to the asset associated with the selected line item and displays the asset in the Product Configurator view. The user makes changes to define the newly requested state and clicks the Done button. The workflow writes the delta of the current and requested states of the asset to the current quote as 1 or more line items. This workflow is shown in the following figure.

A user initiates this workflow by clicking Customize in the Quote Detail view.

SIS OM Edit Delta Quote Line Item Workflow. This image is described in surrounding text.

Workflow Description

This workflow does the following:

  1. Clears business service cache of existing product instances.

  2. Checks the action code of the high-level component in the order line item. If the action code is Add, then goes to Step 7.

  3. If the action code is not Add, reads the asset associated with the selected quote line item from the database. Components with a status of Inactive are excluded.

  4. Retrieves all prior active and unprocessed orders that relate to the asset and applies them to generate the requested future state of the asset.

  5. Removes all asset components that do not have the 'Track As Asset' flag set.

  6. If one of the active and unprocessed orders disconnects the high-level component, or there are asset components with the 'Track As Asset' flag set, then the resulting asset is empty. The workflow displays the following error message: A request has already been made to disconnect this service item. The workflow stops.

  7. Applies the current quote line item to the asset.

  8. Stores the quote header so that line items can be added to it.

  9. Self-heals the asset such that the asset structure matches the product definition. If any changes are made to the asset, then a warning message appears.

  10. Displays the currently requested state of the asset in the Product Configurator view. The user makes the required changes and clicks the Done or Cancel button.

  11. If the user clicks the Cancel button, then the workflow is terminated. If the user clicks the Done button, then the newly requested state is retrieved from the Configurator.

  12. If the action code of the root item is not Add, caches the previously requested state of the asset to be used as an input to Delta.

  13. Generates the delta of the following as 1 or more quote line items:

    • The requested state of the asset before the current order line item was applied.

    • The state of the asset after the user has reconfigured it.

  14. Writes the quote line item to the database and refreshes the view.

Associated Business Service Methods

The following table shows the steps in this workflow that call business service methods.

Workflow Step Business Service Method Called

Reset PMT Cache

Reset

Set Product Instance (Asset)

Set Product Instance

Load Open Order Line Items

Find Orders

Apply Open Orders

Apply

Trim

Trim

Set Product Instance (Future)

Set Product Instance

Apply Changes Quote Line Item

Apply

Set Active Quote Header

Set Output Header

Auto Match Port Ids

AutoMatch

Reconfigure Product Instance

Reconfigure Product Instance

Get Clicked Button

Get Configure Button Click Information

Get Instance

Get Product Instance

Set Product Instance (Requested)

Set Product Instance

Create Delta

Delta

Sync Quote Line Item

Synchronize

Go To Quote View

GotoView