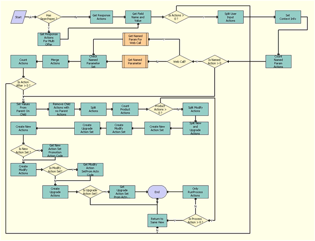
RAF Prepare Actions Sub Process Workflow
RAF Prepare Actions Sub Process Workflow, shown in the following figure, queries for all the actions defined for the particular product offer and sorts them into different property sets depending on the action type. It is called as a subprocess from the Prepare Actions step of the parent workflow RAF Create Document Workflow.

Workflow description
This workflow performs the following actions:
Has Searchspec ? This decision step checks whether the input has value populated for OfferSerachSpec populated. If so, it directs the flow to Get Response Actions for Multi Offer (for more than one offer). If not, it directs the flow to Get Response Actions (for one offer).
Get Response Actions For Multi Offer. This step calls Query Transform method of the Row Set Transformation Toolkit business service using the value of OfferSearchSpec to query actions for multiple offers.
Get Response Actions. This step queries the RAF Product Offer Action business component to get all the actions defined for the product offer and the response which are not inactive. It gets the count of actions as well as building an actions property set which has details of each action.
Get Field Name and Value. This step calls the method GetFieldValueCMU of the business service External Integration Service to get the value of the field Prod Prom Name.
Is Actions > 0? This decision step routes the flow to Split User Input Actions if the actions count is greater than 0. Otherwise, it routes the flow to Return to Same View.
Split User Input Actions. This step calls the method Split Transform of the business service Row Set Transformation Toolkit to prepare two row sets, splitting the User Input Action row set into one row set with actions for which the Named Parameter Flag is Y, and one with actions for which the flag is N.
Set Context Info. This step calls the method Conditional Action Transform of the business service Row Set Transformation Toolkit to set the Account Id from the context to the value in the User Input Action row set.
Count Named Param Actions. This step calls the method Conditional Action Transform of the business service Row Set Transformation Toolkit to count the number of actions in User Input Action row set.
Is Named Action > 0. This decision step routes the flow to Web Call? if the named action count is greater than 0. Otherwise, it routes the flow to Is Process Action > 0?
Web Call? This decision step routes flow to Get Named Param For Web Call if it is a Web service call. Otherwise, it routes the flow to Get Named Parameter.
Get Named Parameter. This step calls the subprocess RAF Get Named Parameter Workflow to process the User Input Action row set.
Get Named Param For Web Call. This step calls the subprocess RAF Get Named Parameter For Web Call Workflow to process the User Input Action row set in the Web service call.
Check Named Parameter Set. This step calls the method Conditional Action Transform of the business service Row Set Transformation Toolkit to set the argument Named Parameter Set to Y, in context if it is Y in User Input Action row set. Otherwise, it sets the this argument to N.
Merge Actions. This step calls the method Merge Transform of the business service Row Set Transformation Toolkit to merge the Response Actions and User Input Action row sets.
Count Actions. This step calls the method Conditional Action Transform of the business service Row Set Transformation Toolkit to count the number of actions in the Response Actions row set.
Is Action After > 0? This decision step routes the flow to Set Values From Parent On Child if Action Count after is greater than 0. Otherwise, it routes the flow to Return to Same View.
Set Values From Parent On Child. This step calls the method SetParentActionValuesInChild of the business service RAF Product Offers Service to set the values of the child actions field based on the parent actions field values, if the child action field value is empty. In other words, if the based product is null in child, then it will get the value from the parent action.
Remove Child Actions with no Parent Actions. This step calls the method Conditional Action Transform of the business service Row Set Transformation Toolkit to remove actions which do not have parent action id entered from the response actions.
Split Actions. This step calls the method Split Transform of the business service Row Set Transformation Toolkit to prepare two row sets, the RunProcess row set with actions for which the Action Type is Runprocess, and the Actions row set for other actions.
Count Product Actions. This step calls the method Conditional Action Transform of the business service Row Set Transformation Toolkit to count the number of actions of type other than Run Process.
Product Actions > 0? This decision step routes the flow to Split Modify Actions if the product action count is greater than 0. Otherwise, it routes the flow to Is Process Action > 0?
Split Modify Actions. This step calls the method Split Transform of the business service Row Set Transformation Toolkit to prepare the row set Modify Actions for actions where the action type is Modify.
Split New and Upgrade Actions. This step calls the method Split Transform of the business service Row Set Transformation Toolkit to prepare the row set New Actions for actions where action type is New and the row set Upgrade Actions for other actions.
Create New Action Set. This step calls the method Conditional Action Transform of the business service Row Set Transformation Toolkit to create the New Actions row set.
Create Modify Action Set. This step calls the method Conditional Action Transform of the business service Row Set Transformation Toolkit to create the Modify Actions row set.
Create Upgrade Action Set. This step calls the method Conditional Action Transform of the business service Row Set Transformation Toolkit to create the Upgrade Actions row set.
Create New Actions. This step calls the method Conditional Action Transform of the business service Row Set Transformation Toolkit to fill the New Actions row set with actions of the type New.
Is New Action Set? This decision step routes the flow to Get New Action Set Promotion Action Code if the New Actions row set exists. Otherwise, it routes the flow to Create Modify Actions.
Get New Action Set Promotion Action Code. This step calls the method GetPromotionActionCode of the business service ABO Bulk Request Validation Service to get promotion action codes for the New Actions row set.
Create Modify Actions. This step calls the method Conditional Action Transform of the business service Row Set Transformation Toolkit to fill the Modify Actions row set with actions of the type Modify.
Is Modify Action Set? This decision step routes the flow to Get Modify Action SetProm Actn Code if the Modify Actions row set exists. Otherwise, it routes the flow to Create Upgrade Actions.
Get Modify Action SetProm Actn Code. This step calls the method GetPromotionActionCode of the business service ABO Bulk Request Validation Service to get promotion action codes for the Modify Actions row set.
Create Upgrade Actions. This step calls the method Conditional Action Transform of the business service Row Set Transformation Toolkit to fill the Upgrade Actions row set with actions of the type Upgrade.
Is Upgrade Action Set? This decision step routes the flow to Get Upgrade Action Set Prom Actn Code if the Upgrade Actions row set exists. Otherwise, it routes the flow to End.
Get Upgrade Action Set Prom Actn Code. This step calls the method GetPromotionActionCode of the business service ABO Bulk Request Validation Service to get promotion action codes for the Upgrade Actions row set.
Is Process Action > 0? This decision step routes the flow to Only RunProcess Actions if the action count is greater than 0. Otherwise, it routes the flow to Return to Same View.
Return to Same View. This step calls the method Echo of the business service Workflow Utilities to set return to same view to Y.
Only RunProcess Actions. This step calls the method Echo of the business service Workflow Utilities to set Only RunProcess Actions to Y.