RAF Consolidate Actions Sub Process Workflow
RAF Consolidate Actions Sub Process Workflow, shown in the following figure, consolidates all actions based on the action type (other than the action type Run Process), and it groups them under one base product. It is called as a subprocess from the Consolidate Actions step of the RAF Create Document Workflow.

Workflow Description
This workflow performs the following actions:
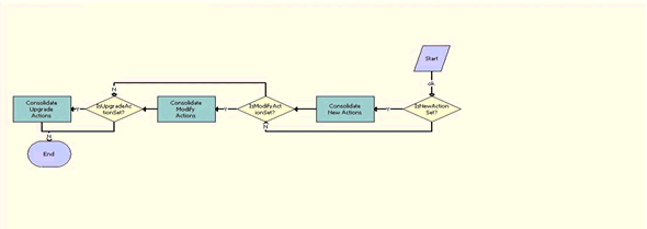
IsNewActionSet? This decision step routes the flow to Consolidate New Actions if IsNewActionSet is not NULL. Otherwise, it routes the flow to IsModifyActionSet?
Consolidate New Actions. This step calls the method ConsolidateAllActions of the business service ABO Bulk Request Processing Service to consolidate all actions in new action set under one Base product.
IsModifyActionSet? This decision step routes the flow to Consolidate Modify Actions if IsModifyActionSet is not NULL. Otherwise, it routes the flow to IsUpgradeActionSet?
Consolidate Modify Actions. This step calls the method ConsolidateAllActions of the business service ABO Bulk Request Processing Service to consolidate all actions in Modify action set under one Base product.
IsUpgradeActionSet? This decision step routes the flow to Consolidate Upgrade Actions if IsUpgradeActionSet is not NULL. Otherwise, it routes the flow to End.
Consolidate Upgrade Actions. This step calls the method ConsolidateAllActions of the business service ABO Bulk Request Processing Service to consolidate all actions in Upgrade action set under one Base product.