Opportunity Sharing Siebel Create

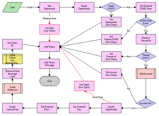
The Opportunity Sharing Siebel Create workflow process is shown in the following diagram.

Opportunity Sharing Siebel Create Process: This image is described in the surrounding text.

As shown in this diagram, the following events happen when this workflow is called:

  • Get Opportunity. This event retrieves the opportunity property set from the Siebel message.

  • Query Opportunity. Using the opportunity property set, this event searches for the opportunity in this database and returns the number of opportunities that match the search specification.

  • Oppty Exists. This event checks to see if the number of opportunities found by the query is greater than zero, to determine whether the opportunity already exists.

  • Set Opportunity Error Status. If the opportunity already exists, this event sets the status process property to an error status and sets the status message process property to the appropriate error message.

  • Get External DUNS Number. If the opportunity does not exist, this event retrieves the source organization’s D-U-N-S number.

  • DUNS Num Exists. This event checks to see if the previous step returns an empty D-U-N-S Number.

  • Set Partner DUNS Error Status. If the D-U-N-S number is empty, this event sets the status process property and sets the status message process property to the appropriate error message.

  • Retrieve Record Id. If the D-U-N-S Number has a value, this event uses that value to find the partner ID of the source organization.

  • Partner Exists. This event checks to see if the previous step returns an empty partner ID.

  • Set Partner Id Error Status. If the partner ID is empty, this event sets the status process property and set the status message process property to the appropriate error message.

  • Add Account. This event calls the PRM ANI Inbound Create Account Process, passing it the Siebel message, the name of the account integration object this process uses, and the account object hierarchy path. It returns an account status code and an account status message.

  • Account OK. This event checks to see if the account status code equals the general error code.

  • Set Account Error Status. If the account status code returned a general error, this event sets the status process property to an error status and sets the status message process property to the appropriate error message.

  • Upsert Opportunity. This event inserts the opportunity property set into the Siebel CRM system.

  • Set Oppty Error Status. If the opportunity insert returns an exception, this event sets the status process property to an error status and sets the status message process property to the appropriate error message.

  • Get External Key. This event finds the value of the external key in the Siebel message and returns it.

  • Get External Desc. This event finds the external key description in the Siebel message and returns it.

  • Create Internal Key. This event generates an internal key from the process property internal key description. Currently, internal key description has a default value. This value can be changed manually or passed in from any workflow that calls this as a subprocess.

  • Swap Addresses. This event swaps the source organization and channel partner information, the internal key and external key, and the internal key description and the external key description.

  • Remove Extra Message Layer. When a Siebel message is passed up from a subprocess it adds an extra layer to the message. This event removes that layer.

  • Insert Values into Keymap Bus Comp. This event creates a new transfer record for this opportunity.

  • Set Status OK. This event sets the status process property to successful.

  • Add Status. This event adds the status to the Siebel message. This is done whether there has been a problem and the status is an error code or whether the status is okay.

  • Add Status Message. This event adds the status message to the Siebel message.